HOME   LIST
‹–   –›

Flux Rope in 2023

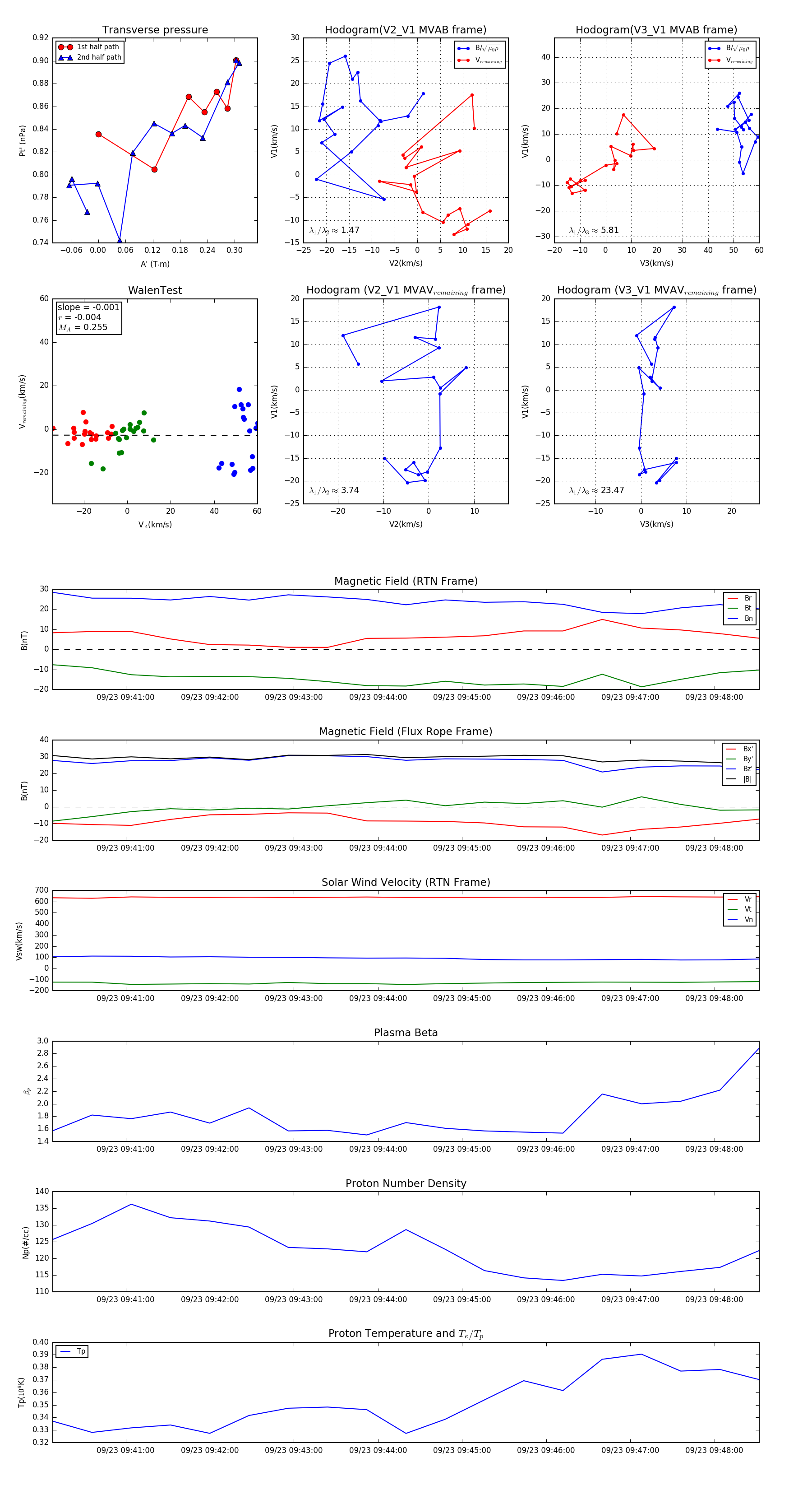
Flux Rope Event 2023-09-23 09:40:08 ~ 2023-09-23 09:48:32 (505 seconds)


plot