HOME   LIST
‹–   –›

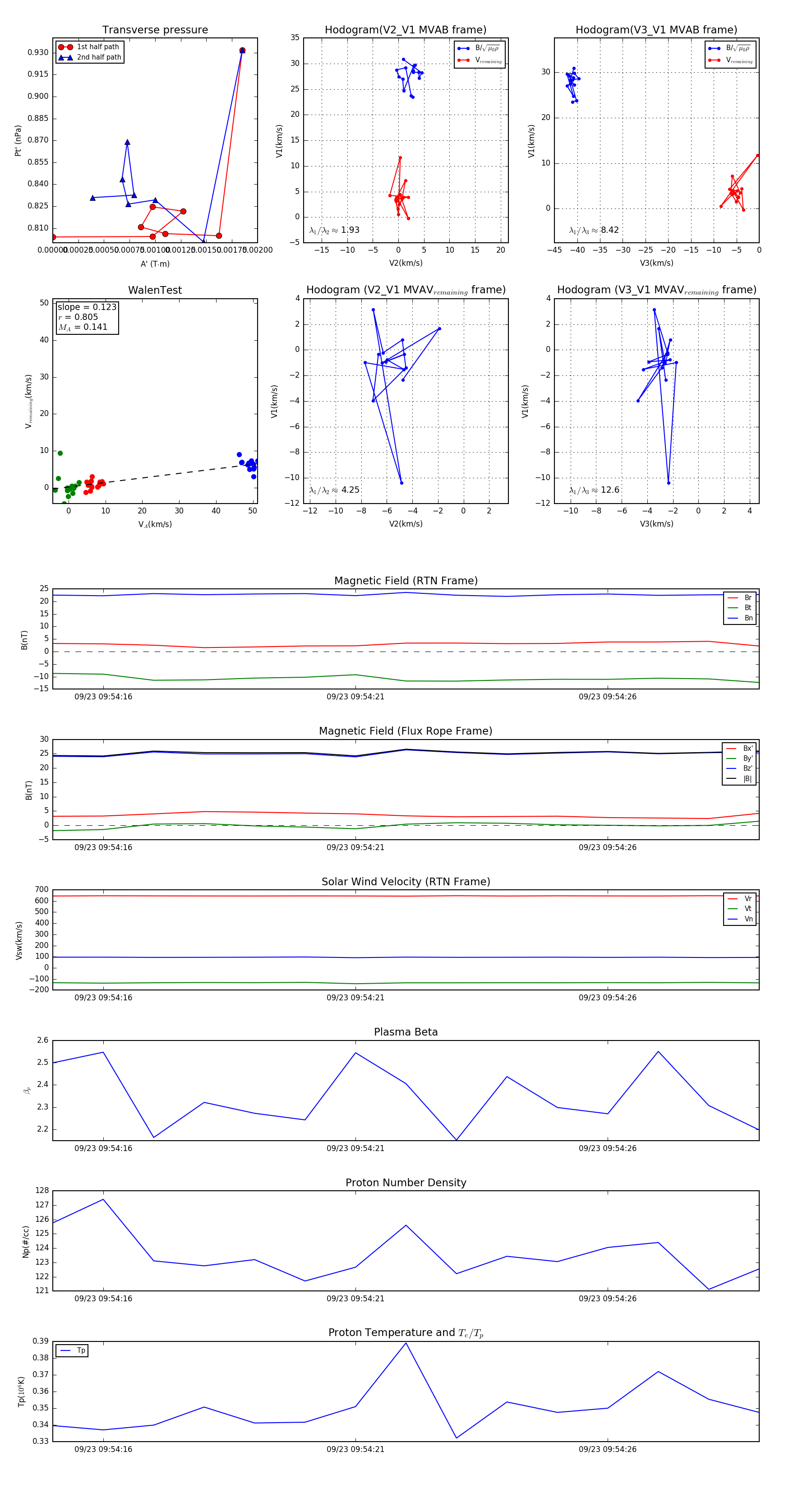
Flux Rope in 2023

Flux Rope Event 2023-09-23 09:54:15 ~ 2023-09-23 09:54:29 (15 seconds)


plot