HOME   LIST
‹–   –›

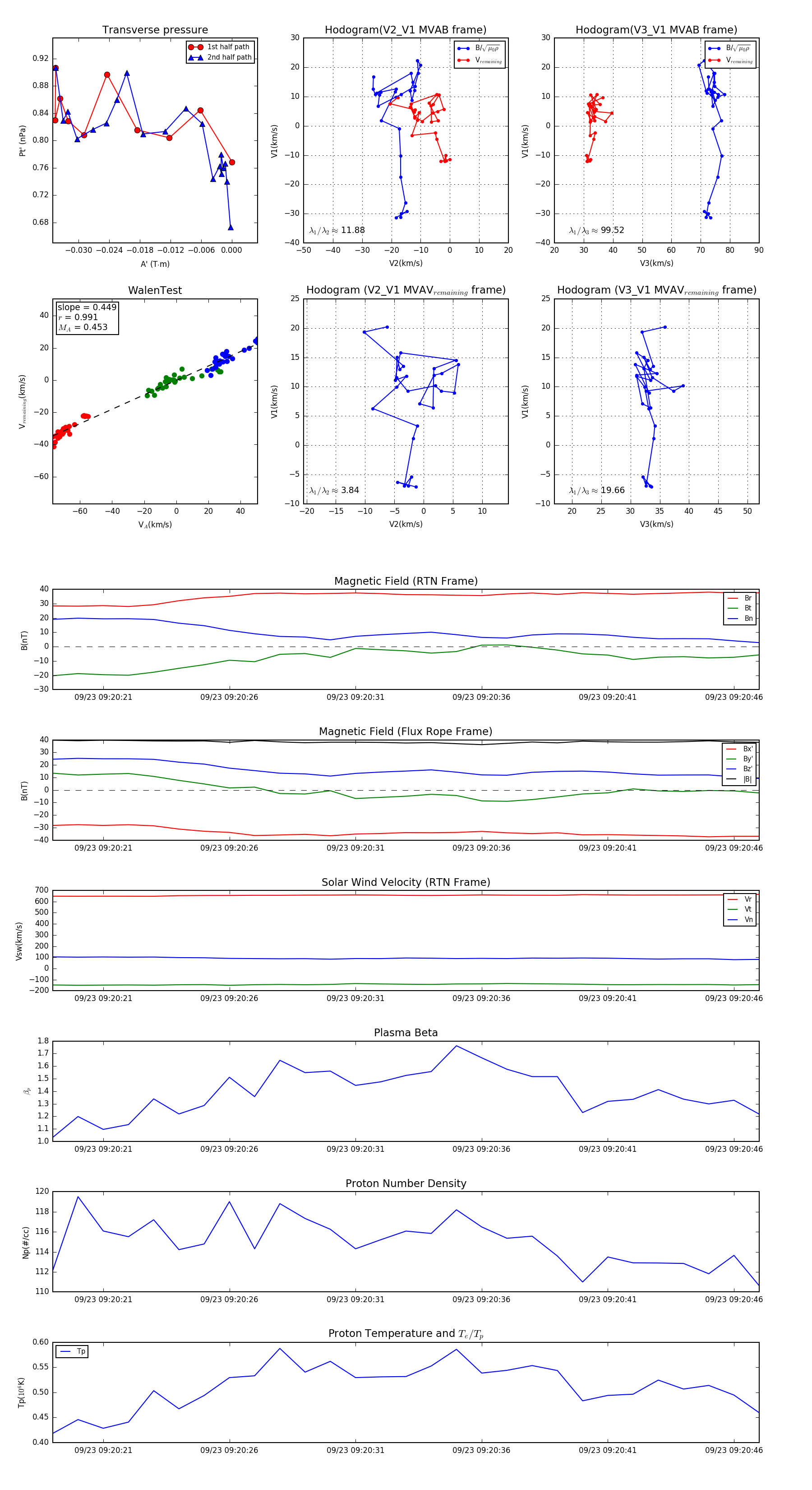
Flux Rope in 2023

Flux Rope Event 2023-09-23 09:20:19 ~ 2023-09-23 09:20:47 (29 seconds)


plot