HOME   LIST
‹–   –›

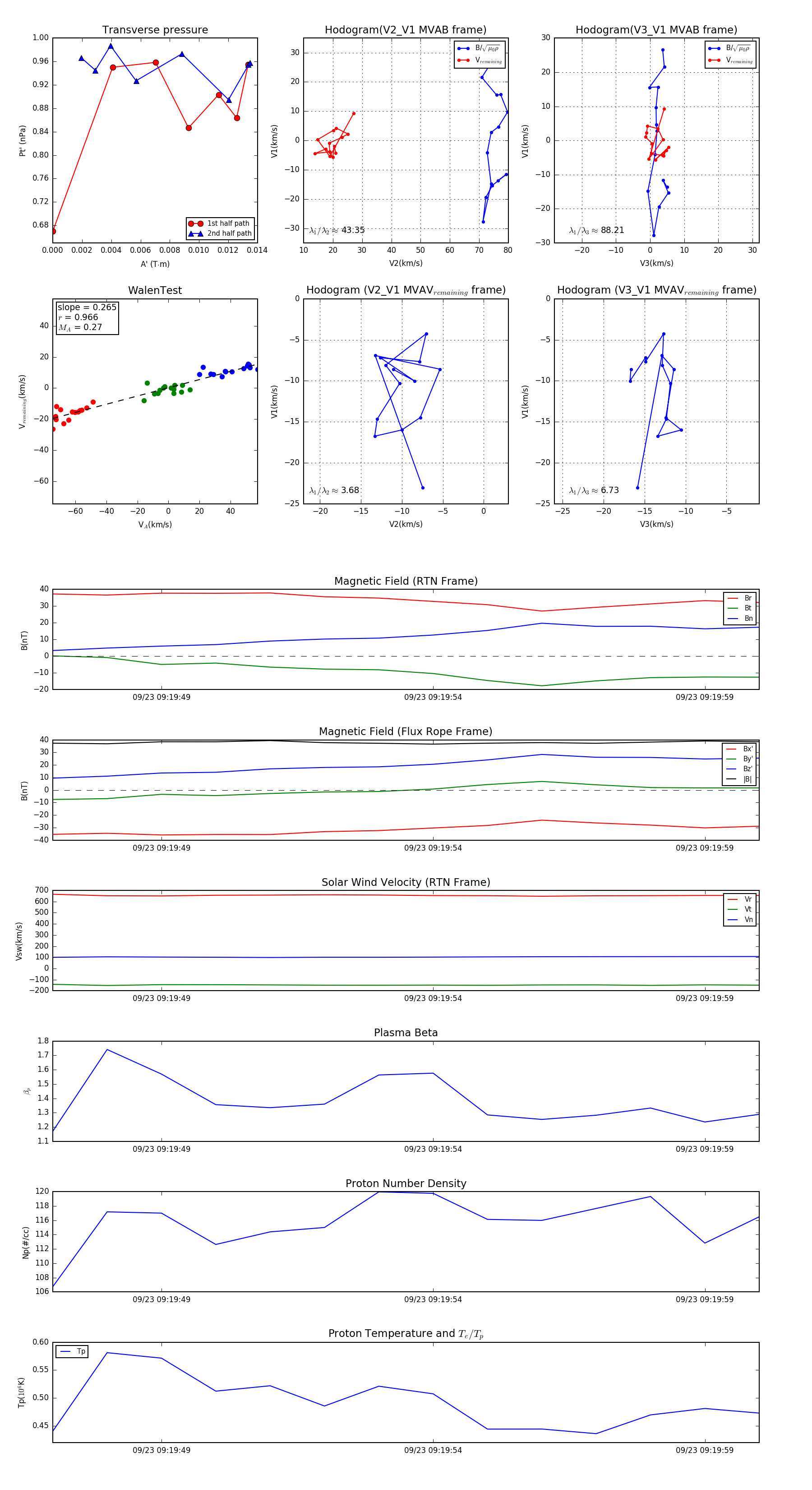
Flux Rope in 2023

Flux Rope Event 2023-09-23 09:19:47 ~ 2023-09-23 09:20:00 (14 seconds)


plot