HOME   LIST
‹–   –›

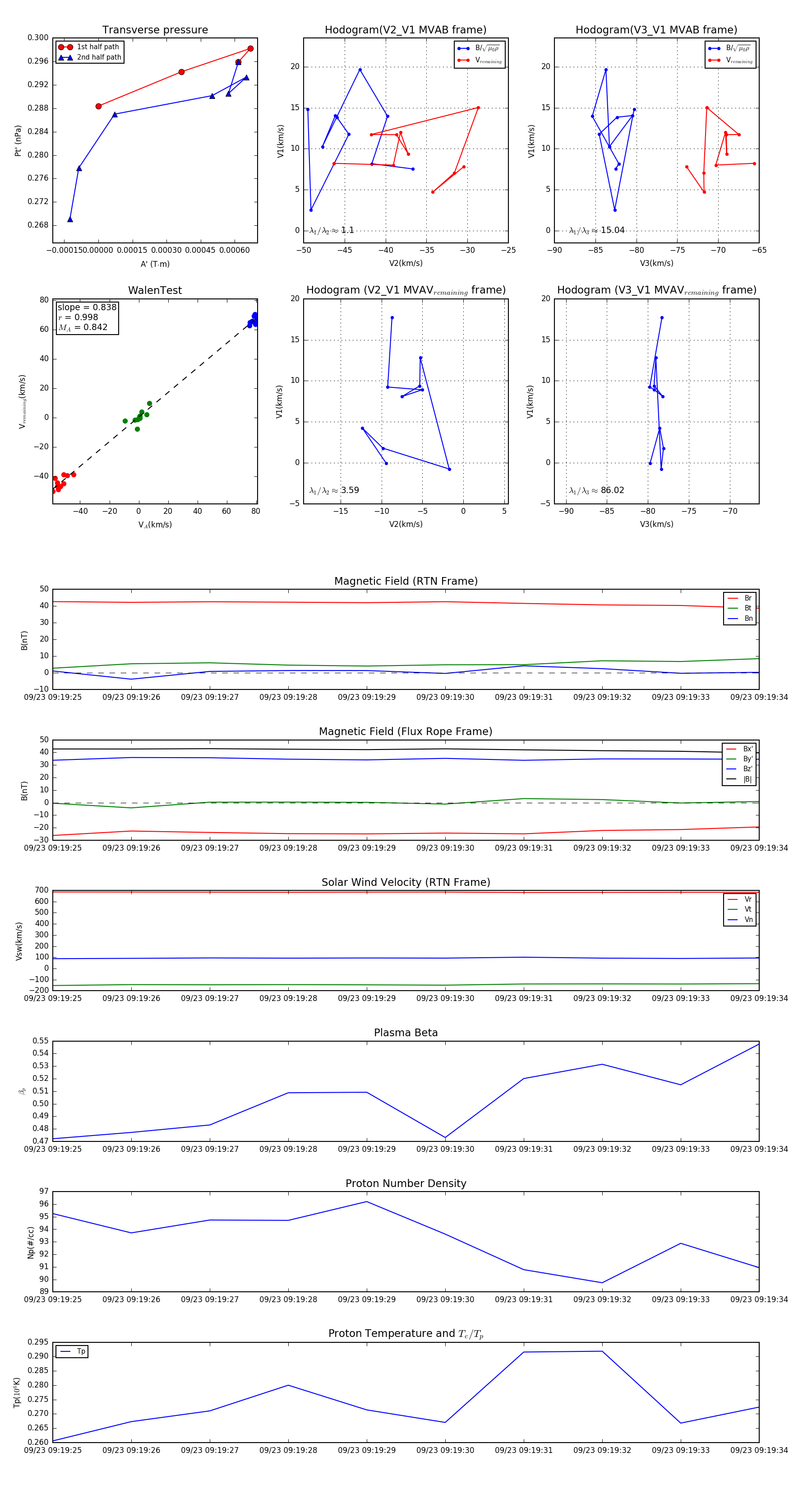
Flux Rope in 2023

Flux Rope Event 2023-09-23 09:19:25 ~ 2023-09-23 09:19:34 (10 seconds)


plot