HOME   LIST
‹–   –›

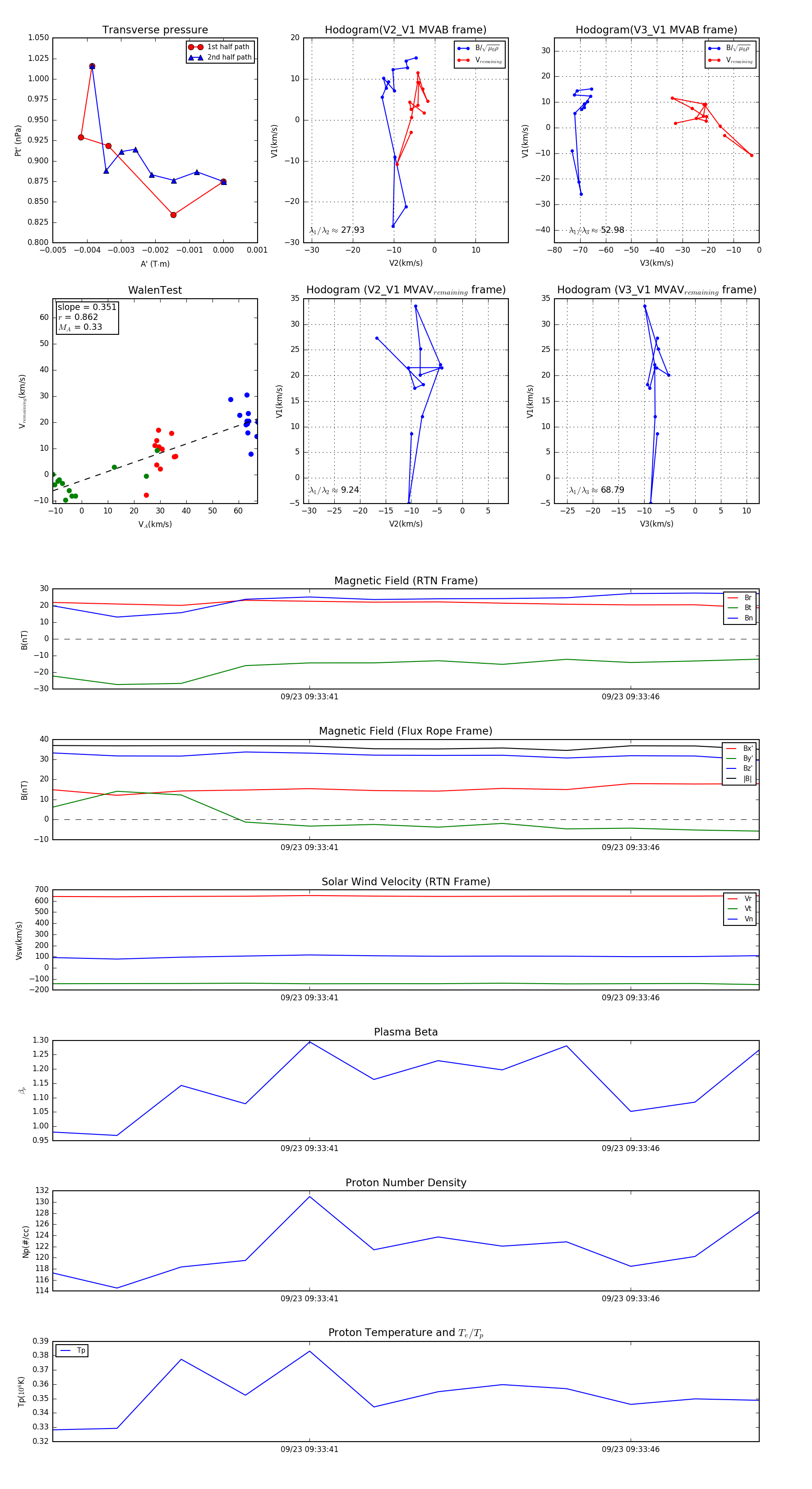
Flux Rope in 2023

Flux Rope Event 2023-09-23 09:33:37 ~ 2023-09-23 09:33:48 (12 seconds)


plot