HOME   LIST
‹–   –›

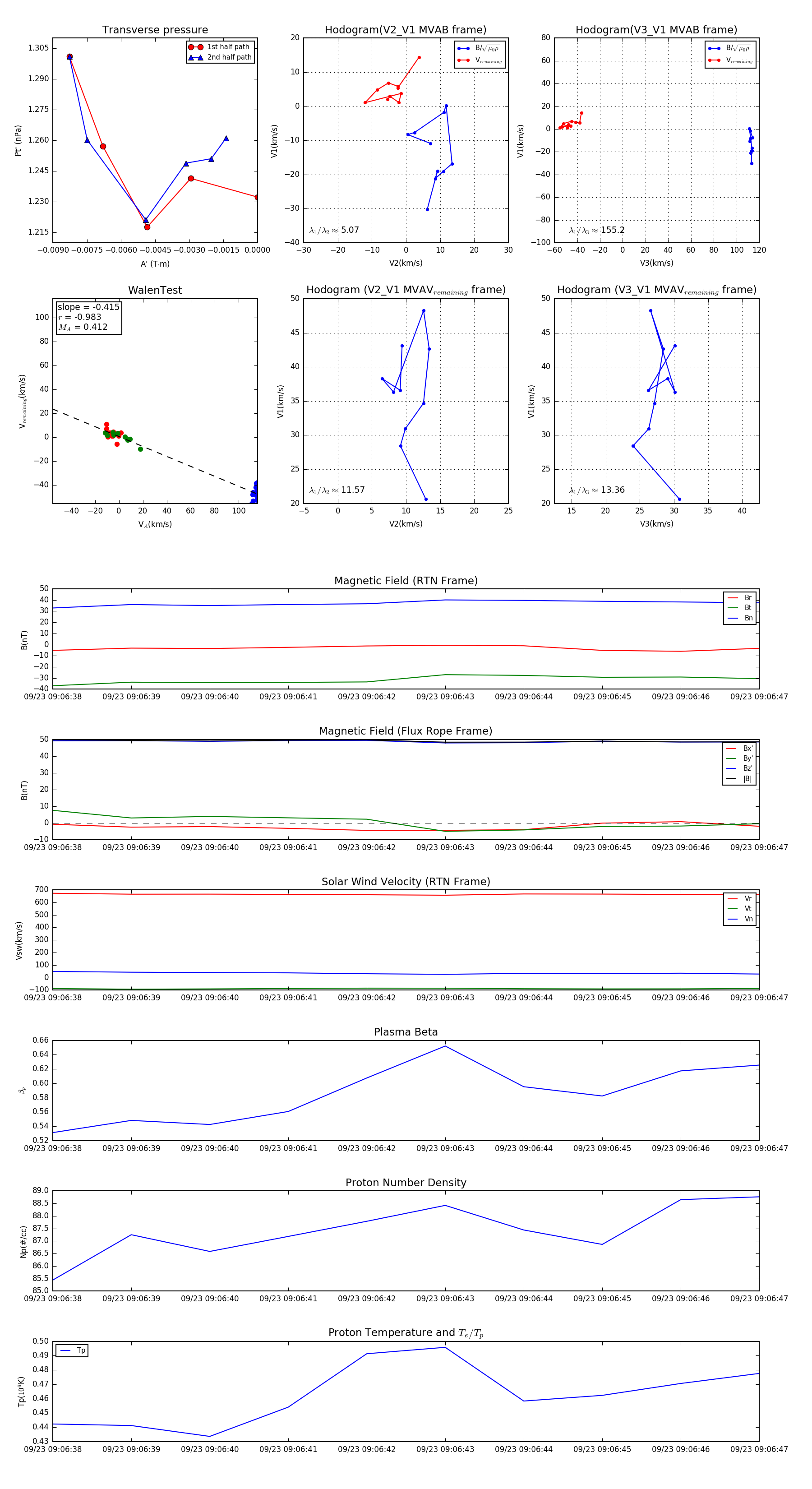
Flux Rope in 2023

Flux Rope Event 2023-09-23 09:06:38 ~ 2023-09-23 09:06:47 (10 seconds)


plot