HOME   LIST
‹–   –›

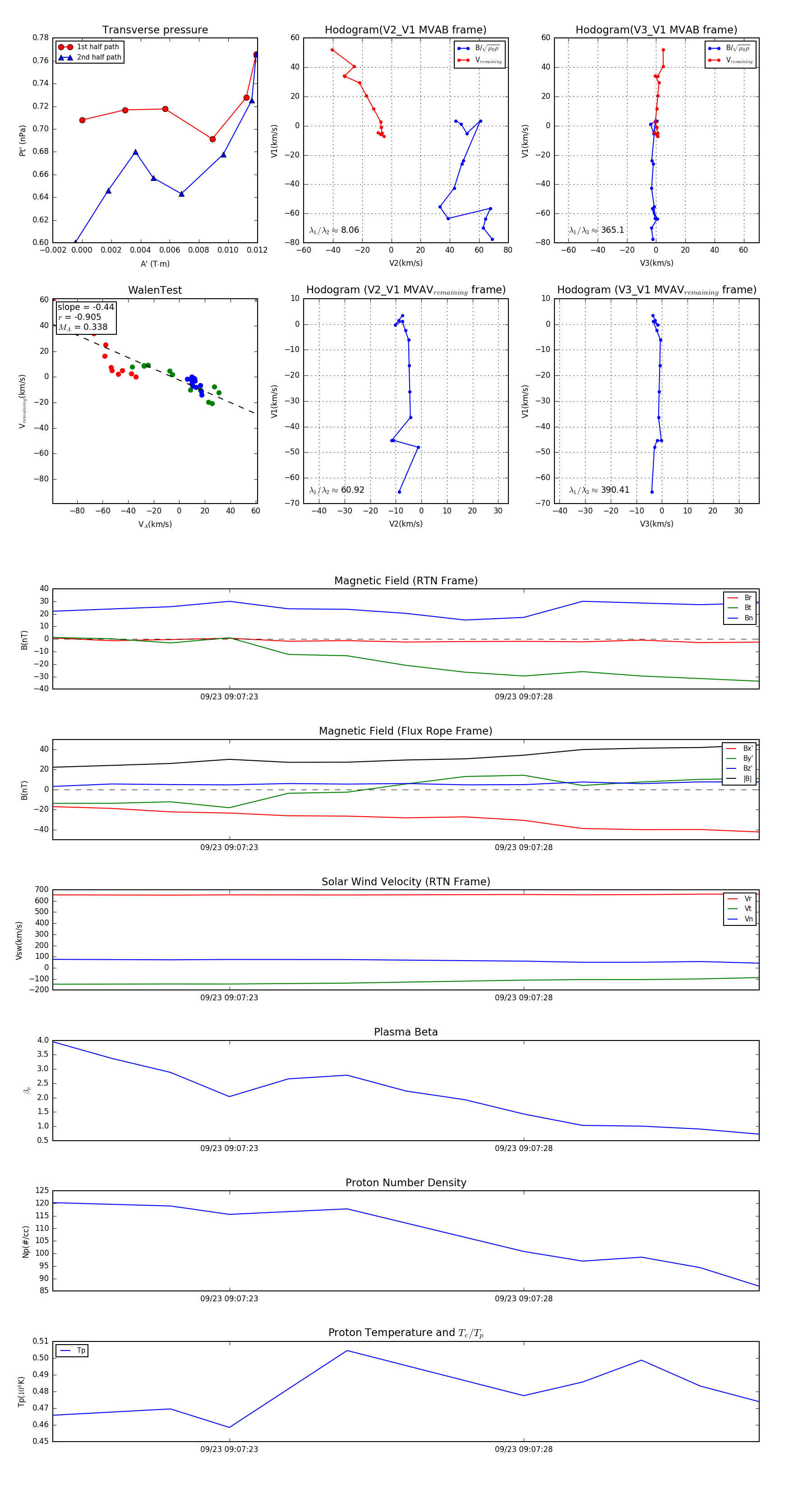
Flux Rope in 2023

Flux Rope Event 2023-09-23 09:07:20 ~ 2023-09-23 09:07:32 (13 seconds)


plot