HOME   LIST
‹–   –›

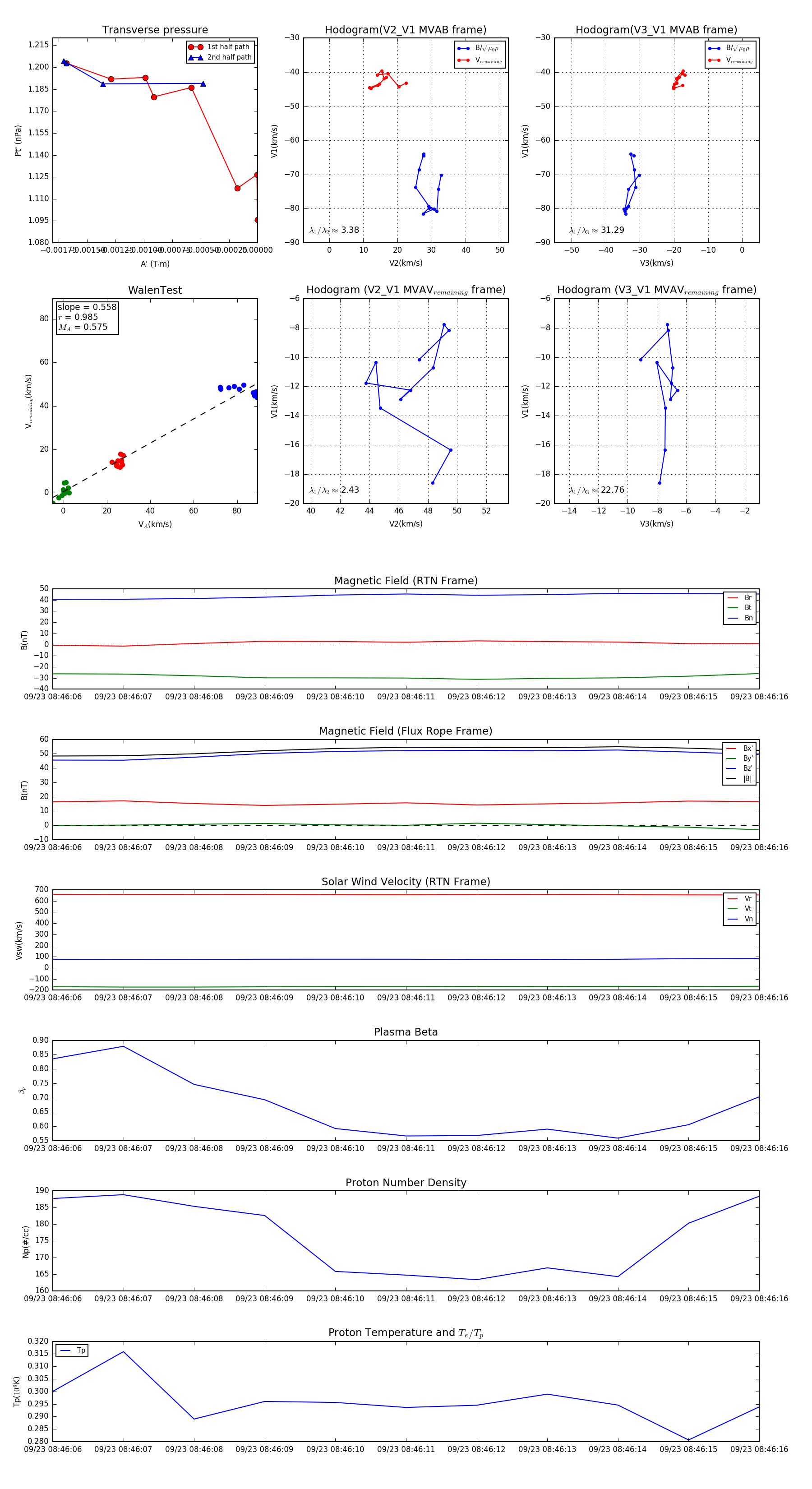
Flux Rope in 2023

Flux Rope Event 2023-09-23 08:46:06 ~ 2023-09-23 08:46:16 (11 seconds)


plot