HOME   LIST
‹–   –›

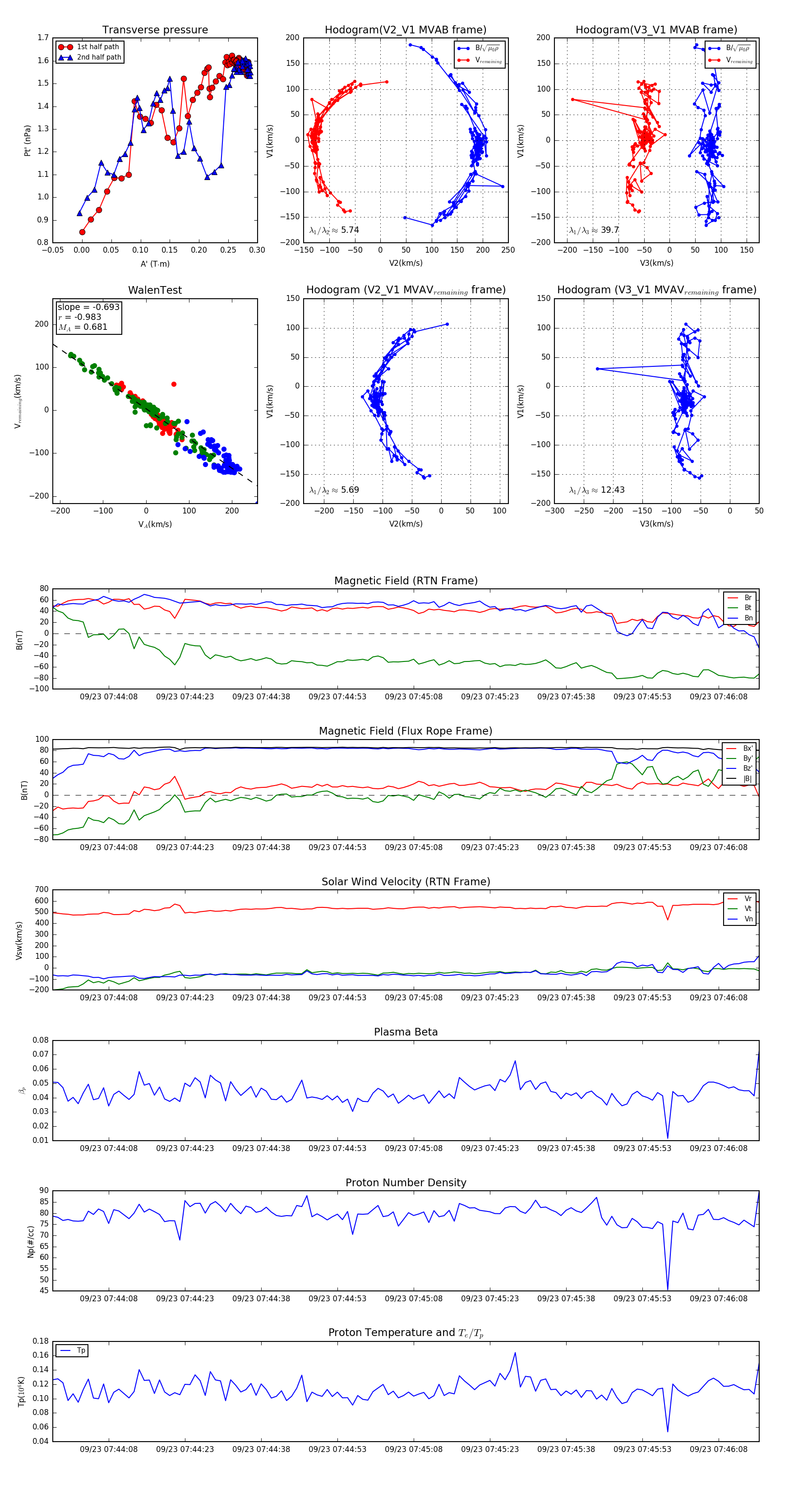
Flux Rope in 2023

Flux Rope Event 2023-09-23 07:43:57 ~ 2023-09-23 07:46:16 (140 seconds)


plot