HOME   LIST
‹–   –›

Flux Rope in 2023

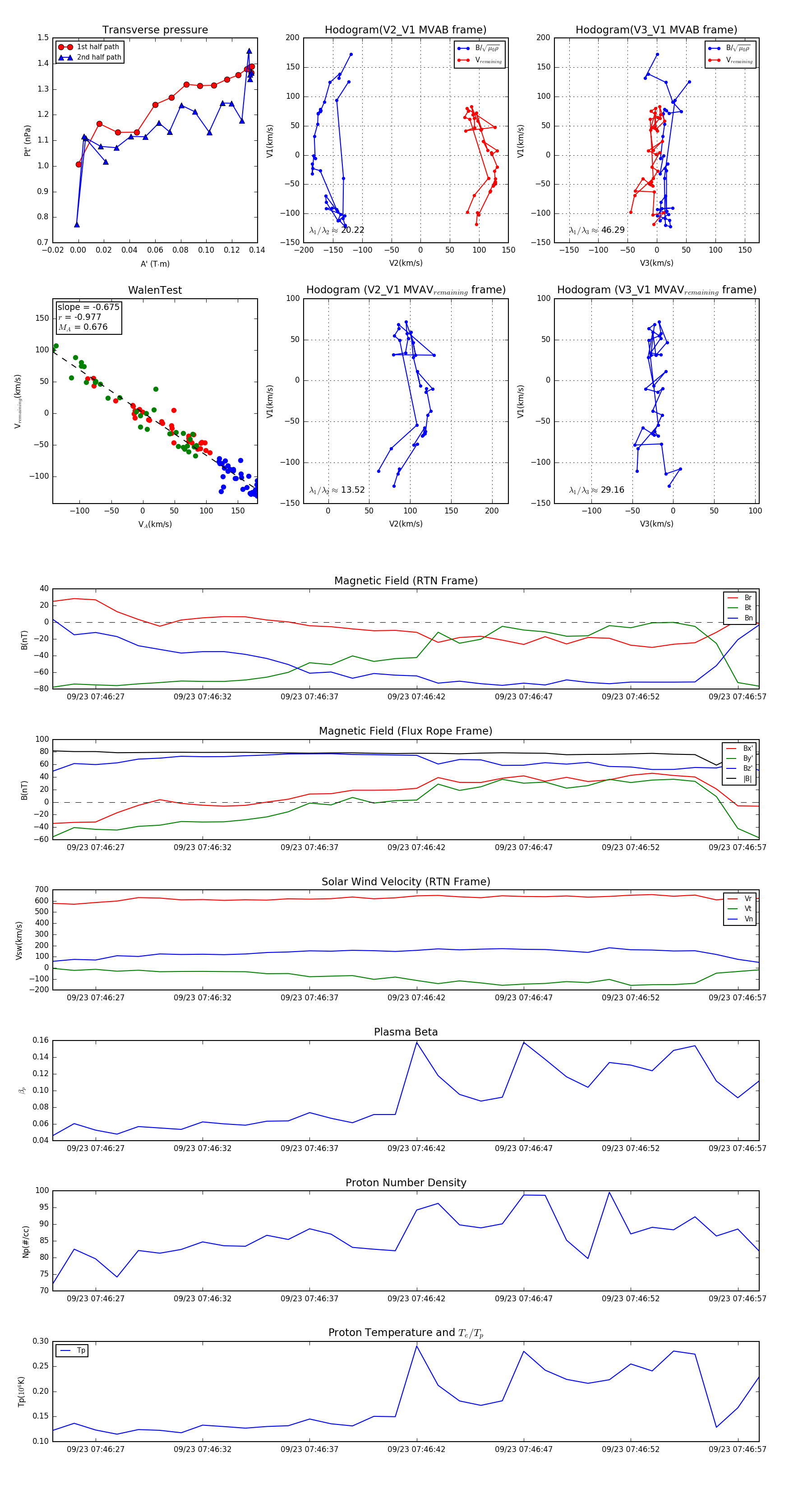
Flux Rope Event 2023-09-23 07:46:25 ~ 2023-09-23 07:46:58 (34 seconds)


plot