HOME   LIST
‹–   –›

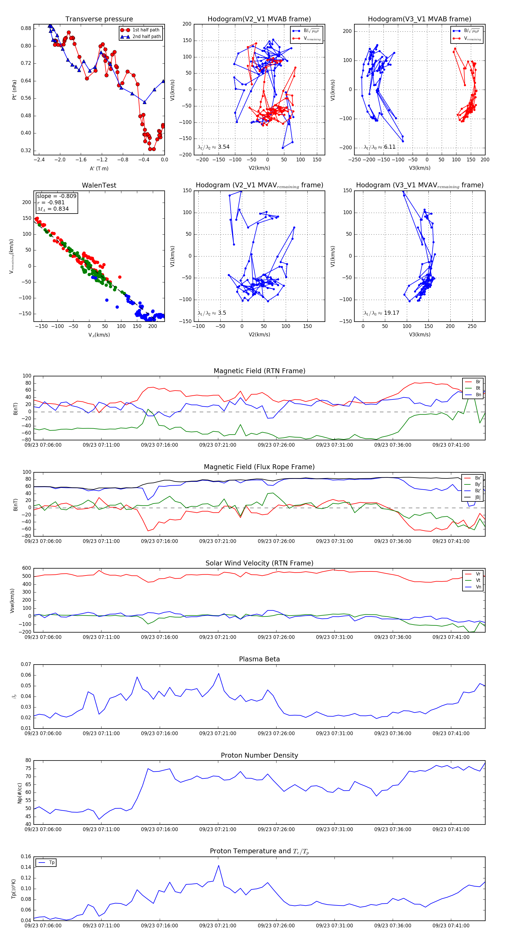
Flux Rope in 2023

Flux Rope Event 2023-09-23 07:05:12 ~ 2023-09-23 07:43:56 (2325 seconds)


plot