HOME   LIST
‹–   –›

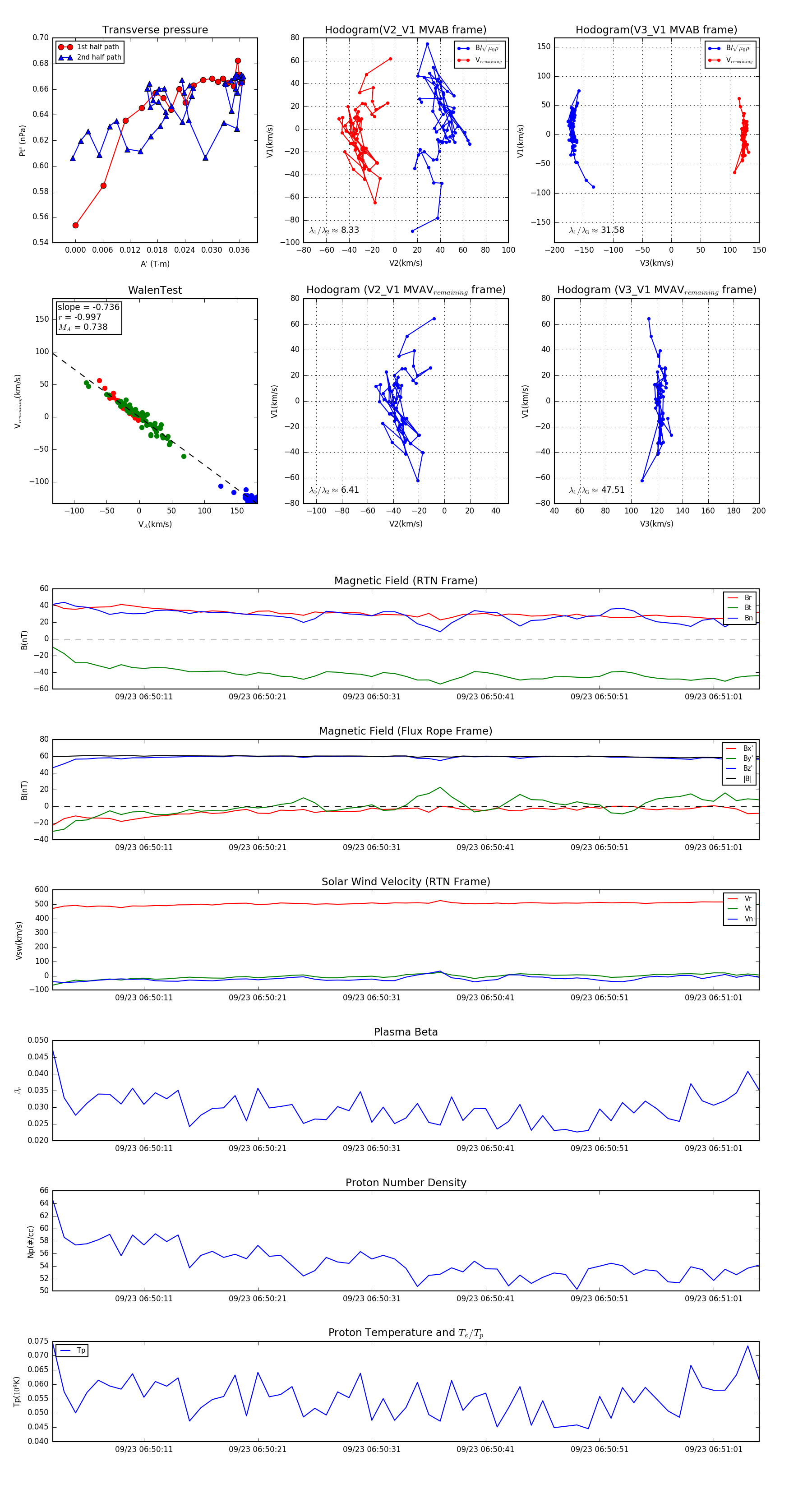
Flux Rope in 2023

Flux Rope Event 2023-09-23 06:50:03 ~ 2023-09-23 06:51:05 (63 seconds)


plot