HOME   LIST
‹–   –›

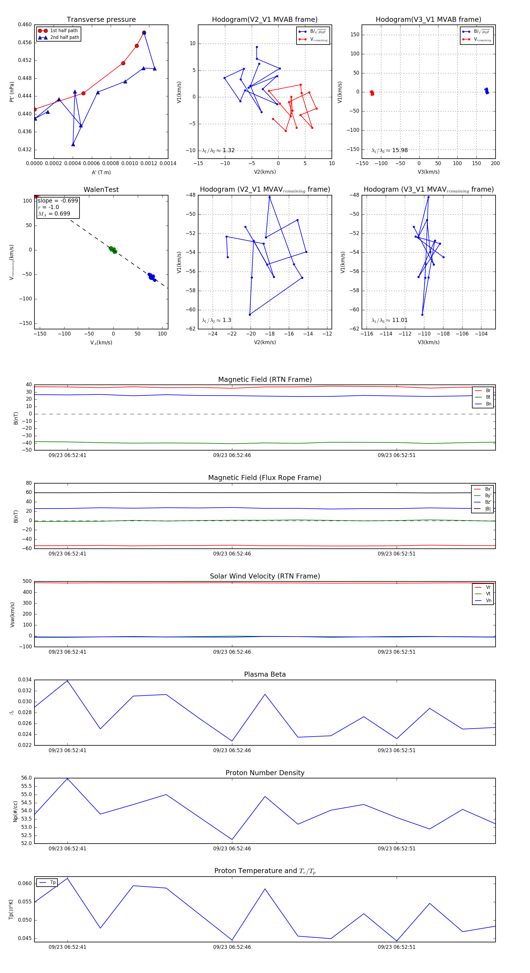
Flux Rope in 2023

Flux Rope Event 2023-09-23 06:52:40 ~ 2023-09-23 06:52:54 (15 seconds)


plot