HOME   LIST
‹–   –›

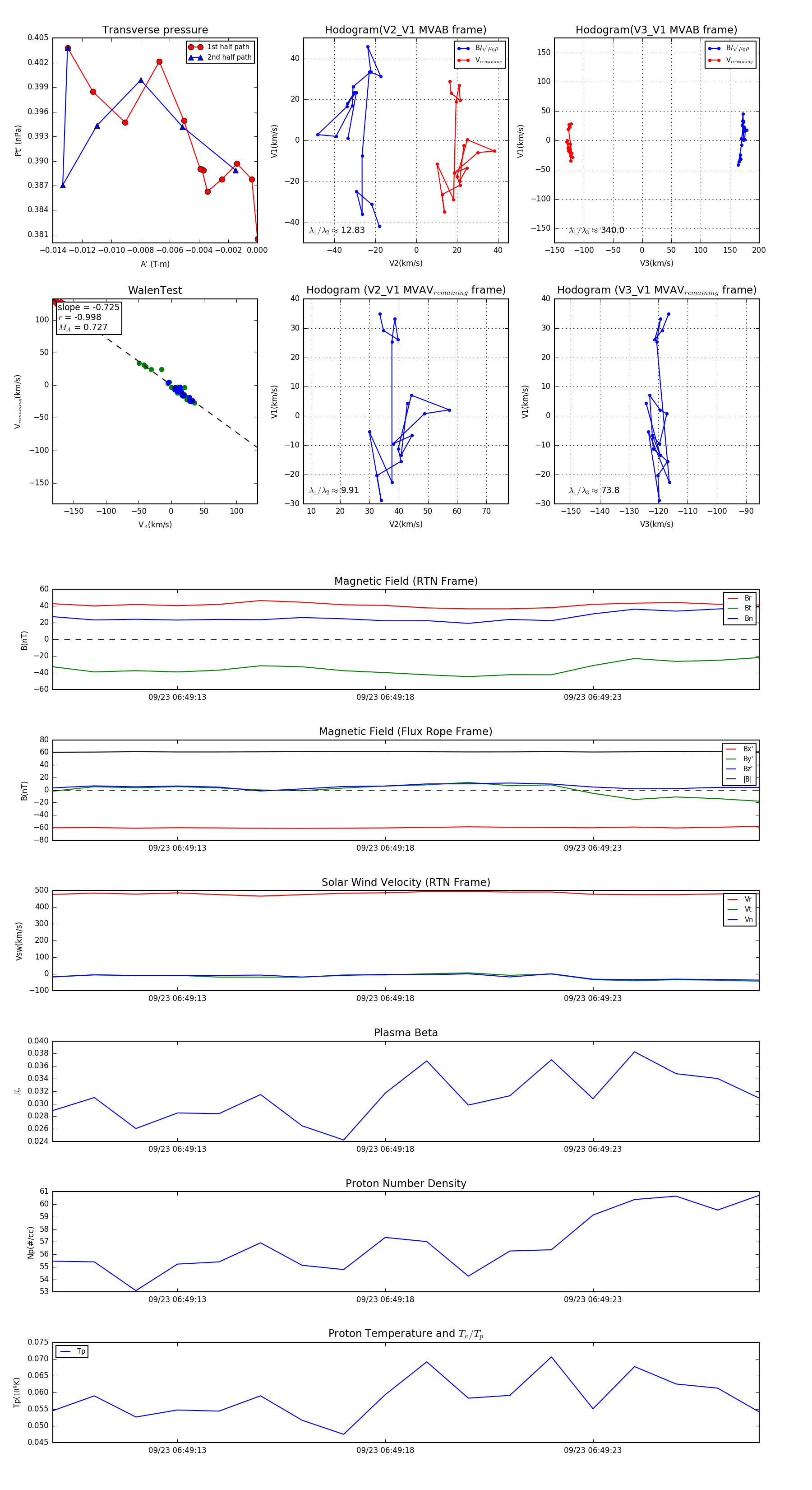
Flux Rope in 2023

Flux Rope Event 2023-09-23 06:49:10 ~ 2023-09-23 06:49:27 (18 seconds)


plot