HOME   LIST
‹–   –›

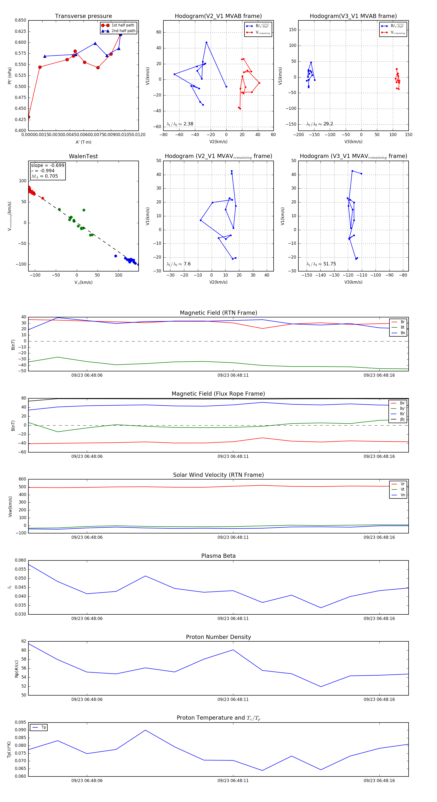
Flux Rope in 2023

Flux Rope Event 2023-09-23 06:48:04 ~ 2023-09-23 06:48:17 (14 seconds)


plot