HOME   LIST
‹–   –›

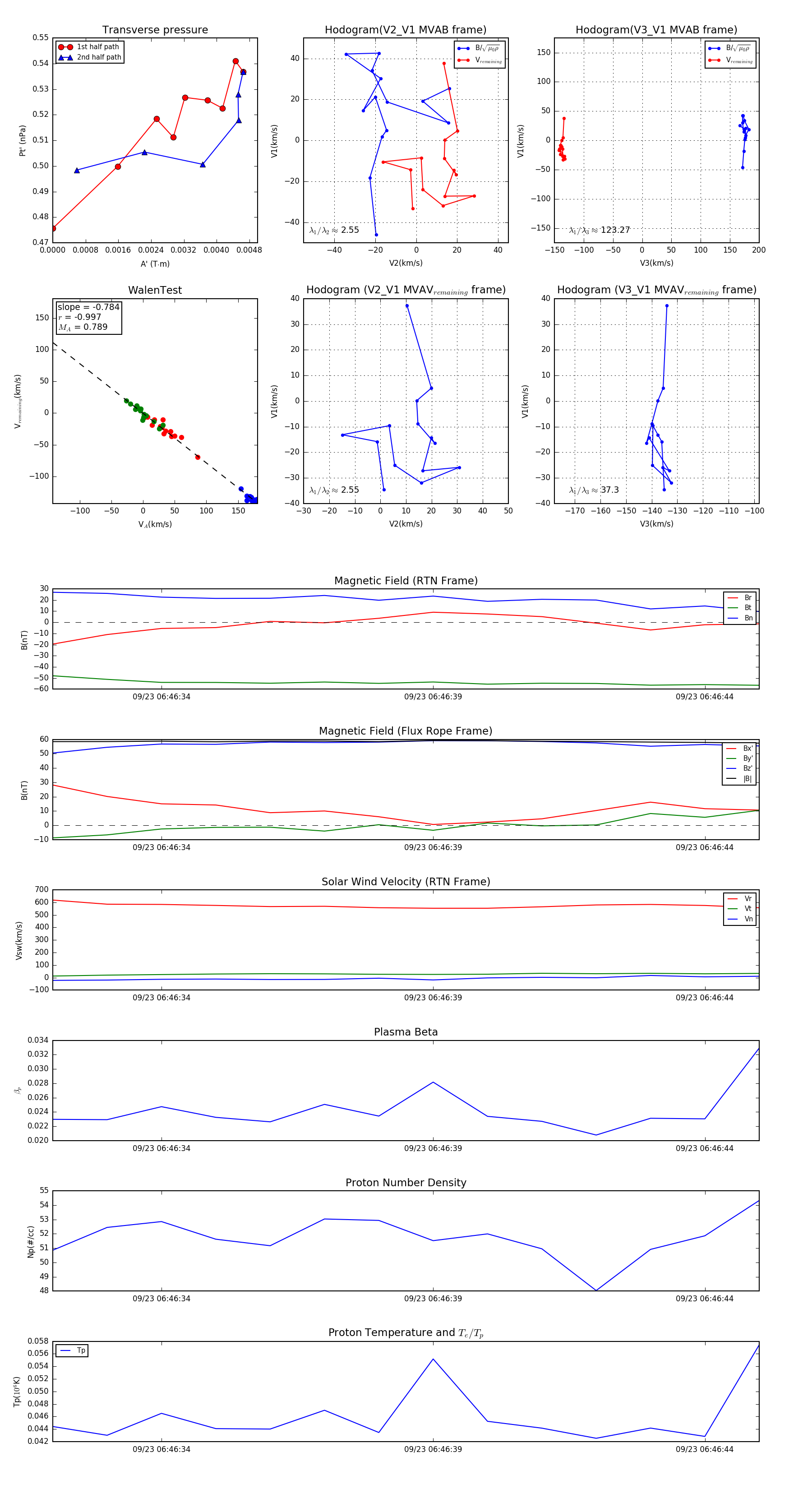
Flux Rope in 2023

Flux Rope Event 2023-09-23 06:46:32 ~ 2023-09-23 06:46:45 (14 seconds)


plot