HOME   LIST
‹–   –›

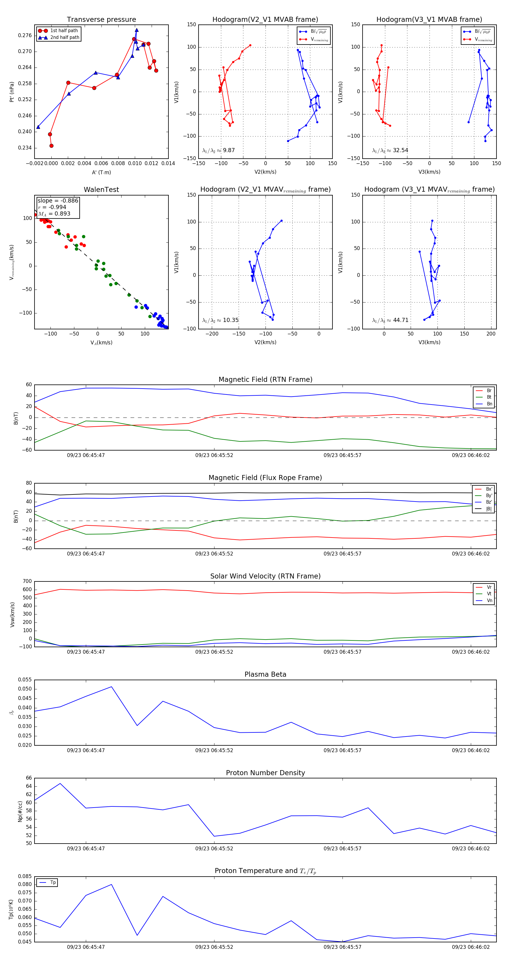
Flux Rope in 2023

Flux Rope Event 2023-09-23 06:45:45 ~ 2023-09-23 06:46:03 (19 seconds)


plot