HOME   LIST
‹–   –›

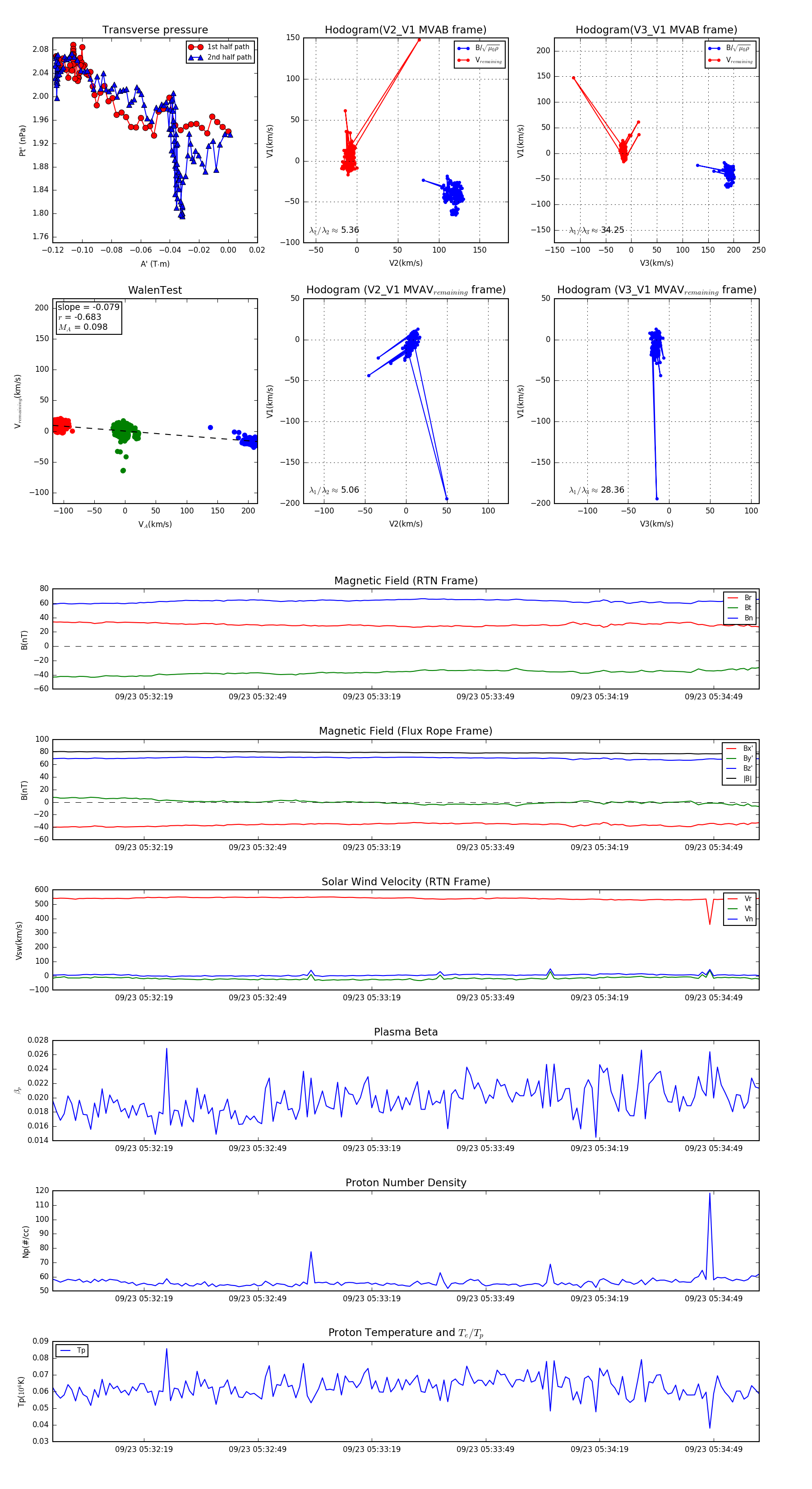
Flux Rope in 2023

Flux Rope Event 2023-09-23 05:31:55 ~ 2023-09-23 05:35:01 (187 seconds)


plot