HOME   LIST
‹–   –›

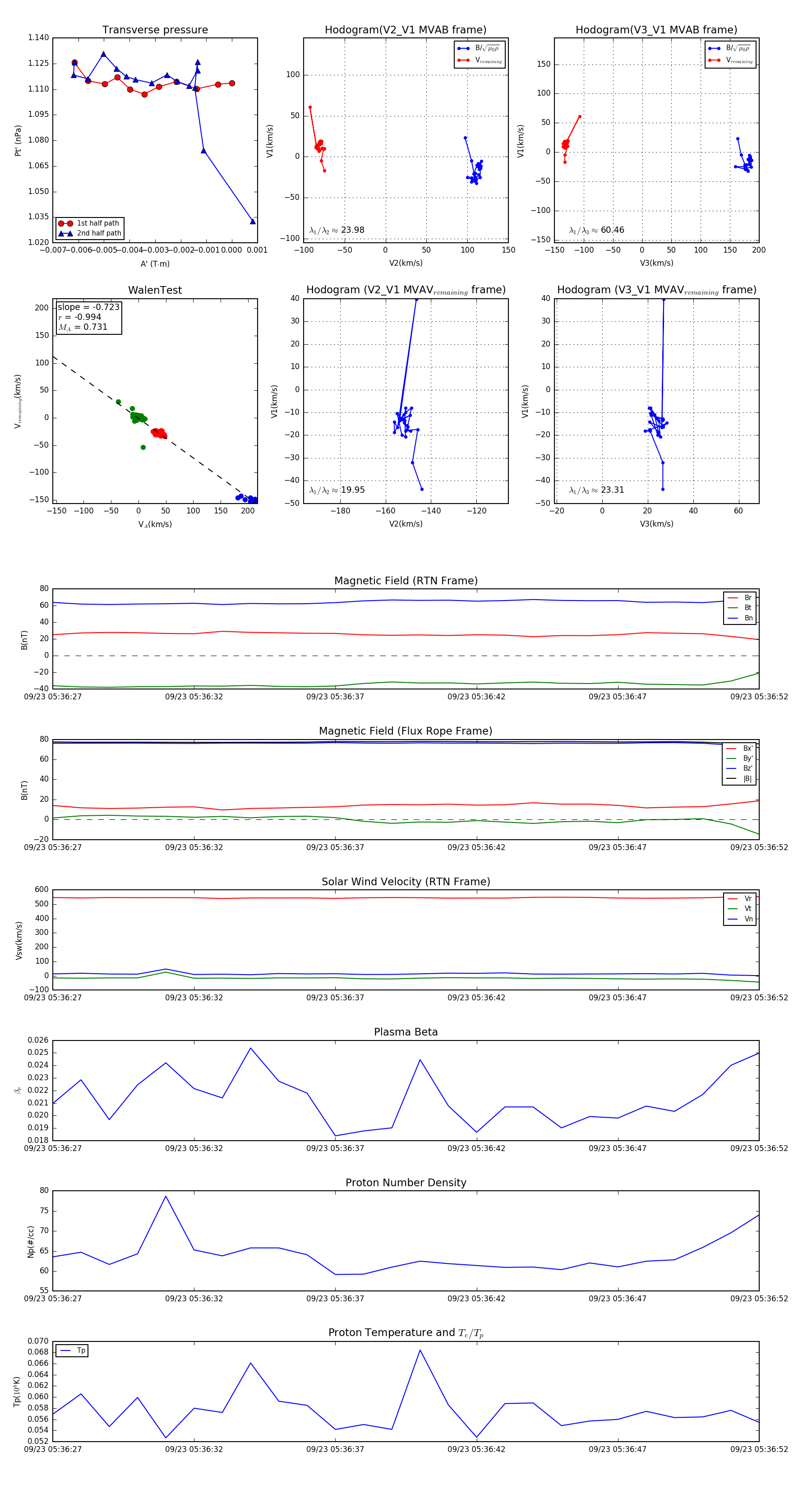
Flux Rope in 2023

Flux Rope Event 2023-09-23 05:36:27 ~ 2023-09-23 05:36:52 (26 seconds)


plot