HOME   LIST
‹–   –›

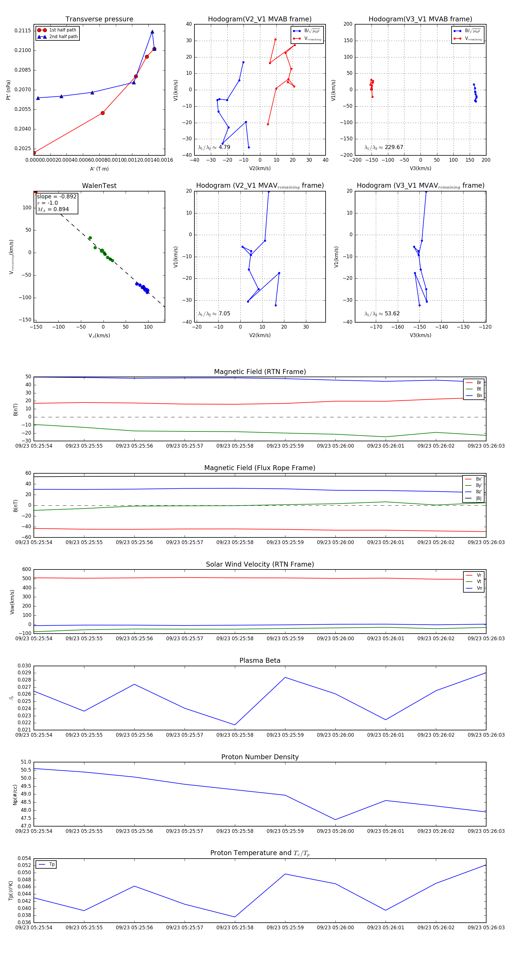
Flux Rope in 2023

Flux Rope Event 2023-09-23 05:25:54 ~ 2023-09-23 05:26:03 (10 seconds)


plot