HOME   LIST
‹–   –›

Flux Rope in 2023

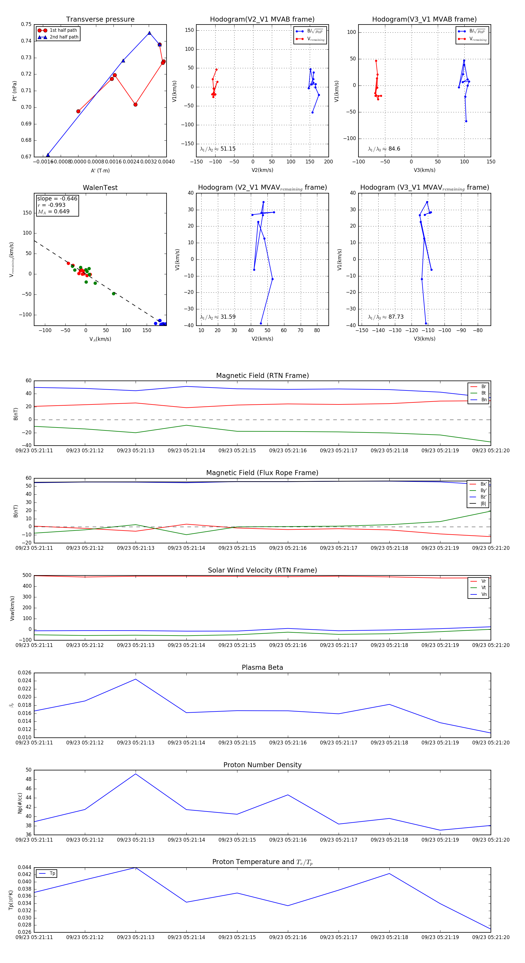
Flux Rope Event 2023-09-23 05:21:11 ~ 2023-09-23 05:21:20 (10 seconds)


plot