HOME   LIST
‹–   –›

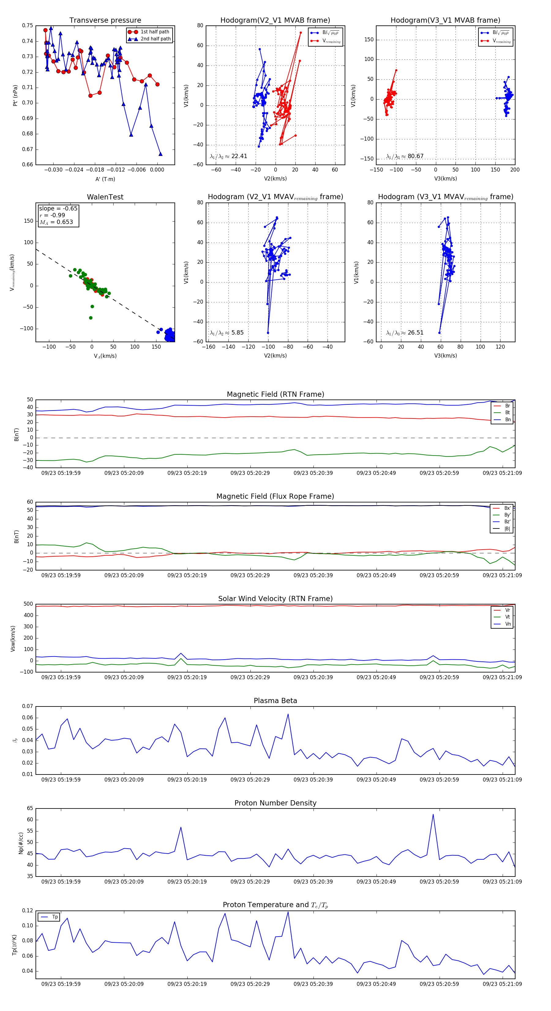
Flux Rope in 2023

Flux Rope Event 2023-09-23 05:19:55 ~ 2023-09-23 05:21:11 (77 seconds)


plot