HOME   LIST
‹–   –›

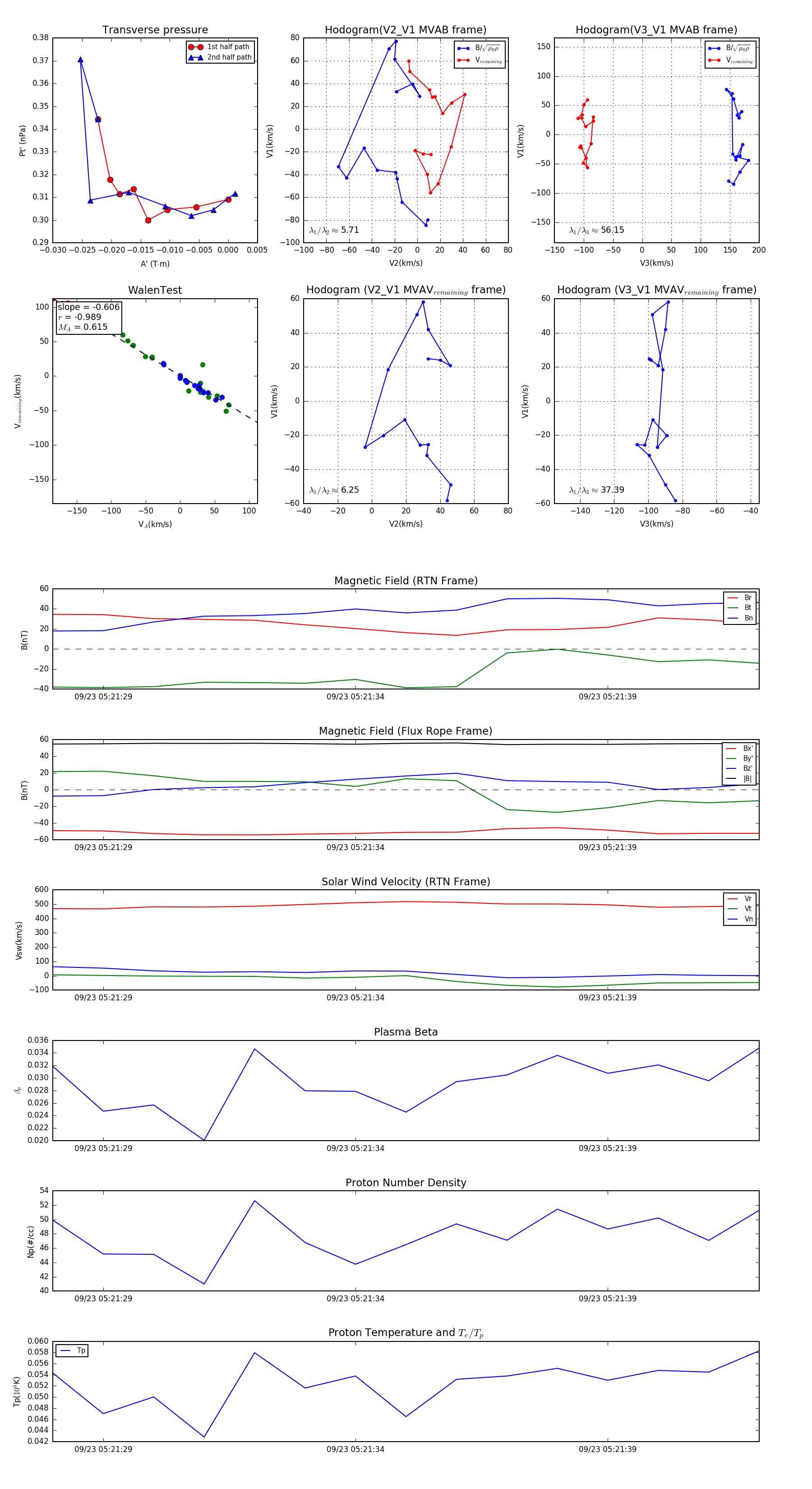
Flux Rope in 2023

Flux Rope Event 2023-09-23 05:21:28 ~ 2023-09-23 05:21:42 (15 seconds)


plot