HOME   LIST
‹–   –›

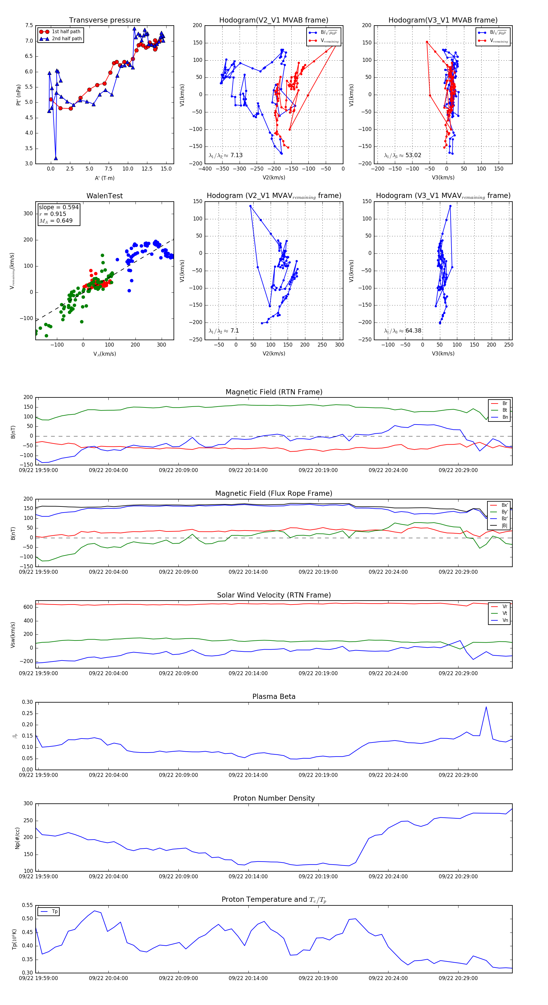
Flux Rope in 2023

Flux Rope Event 2023-09-22 19:58:48 ~ 2023-09-22 20:32:52 (2045 seconds)


plot