HOME   LIST
‹–   –›

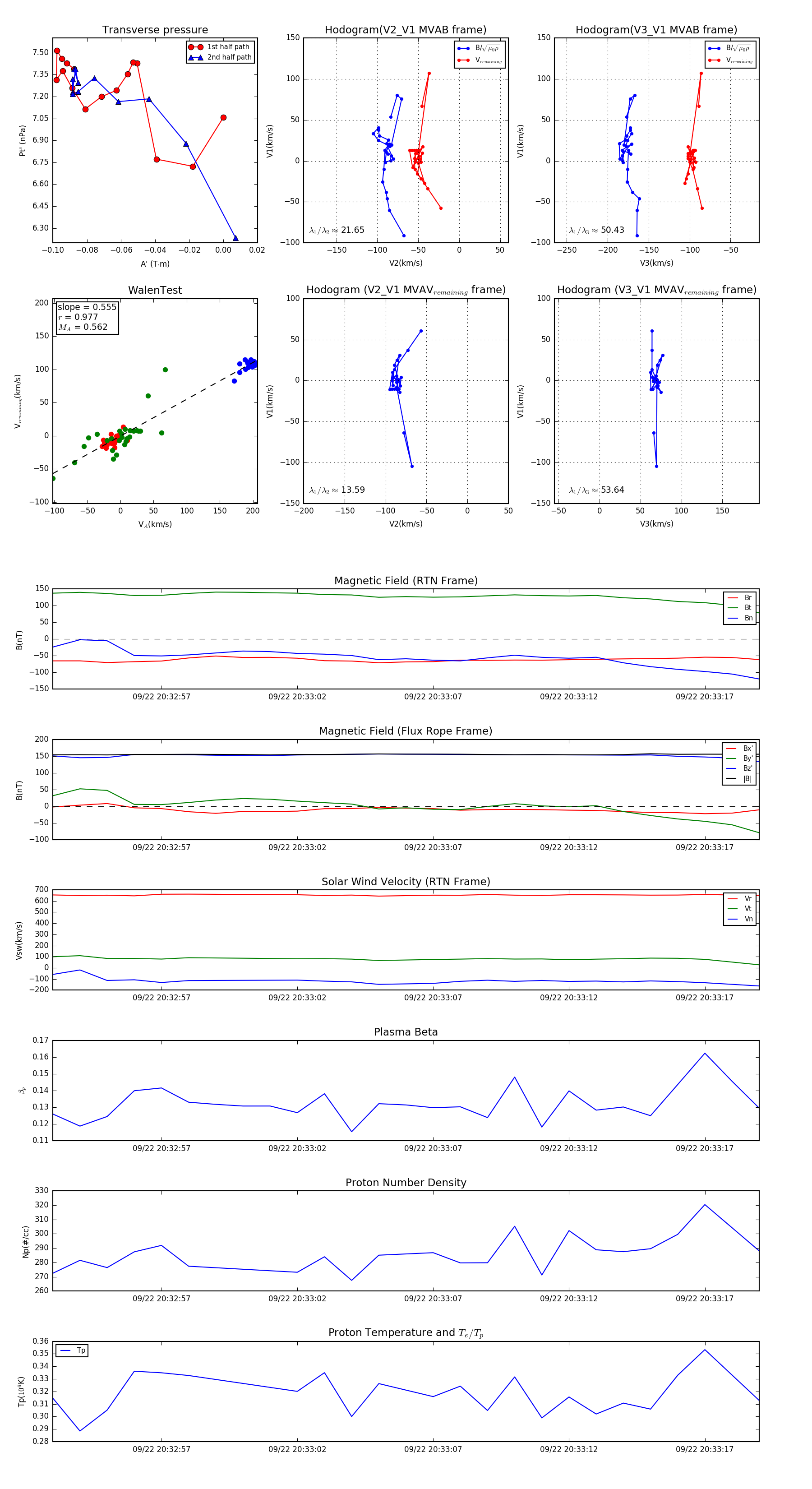
Flux Rope in 2023

Flux Rope Event 2023-09-22 20:32:53 ~ 2023-09-22 20:33:19 (27 seconds)


plot