HOME   LIST
‹–   –›

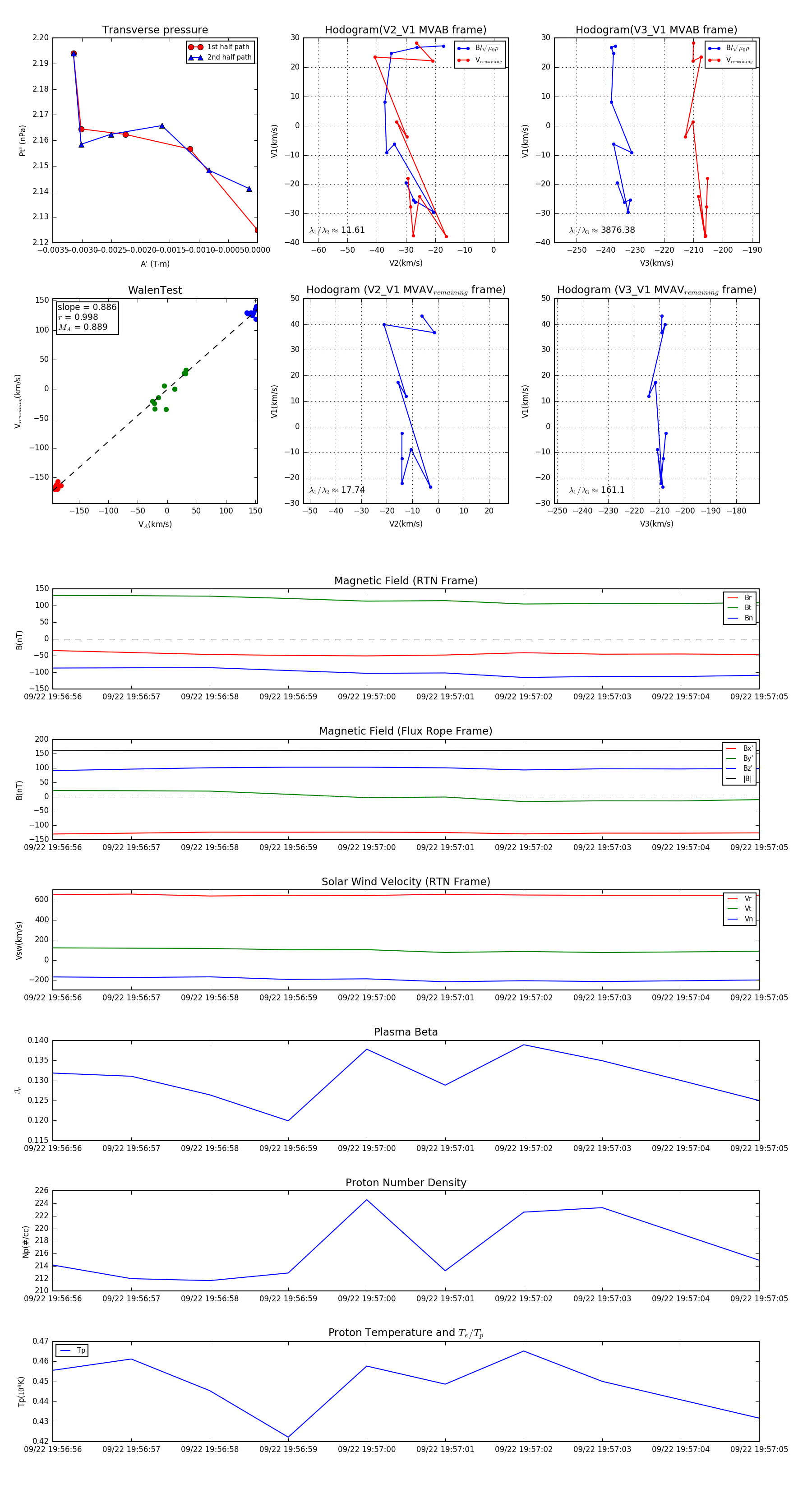
Flux Rope in 2023

Flux Rope Event 2023-09-22 19:56:56 ~ 2023-09-22 19:57:05 (10 seconds)


plot