HOME   LIST
‹–   –›

Flux Rope in 2023

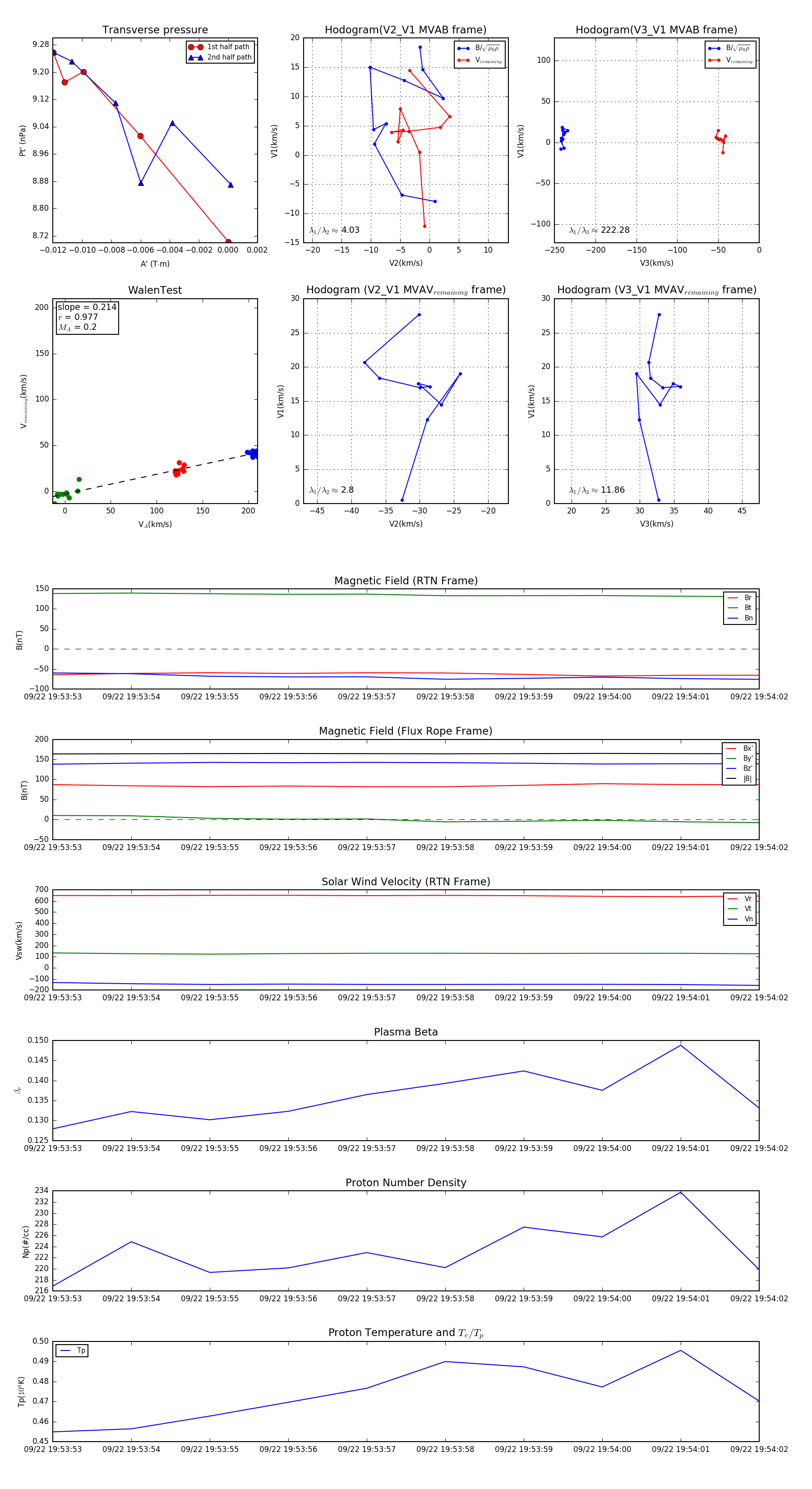
Flux Rope Event 2023-09-22 19:53:53 ~ 2023-09-22 19:54:02 (10 seconds)


plot