HOME   LIST
‹–   –›

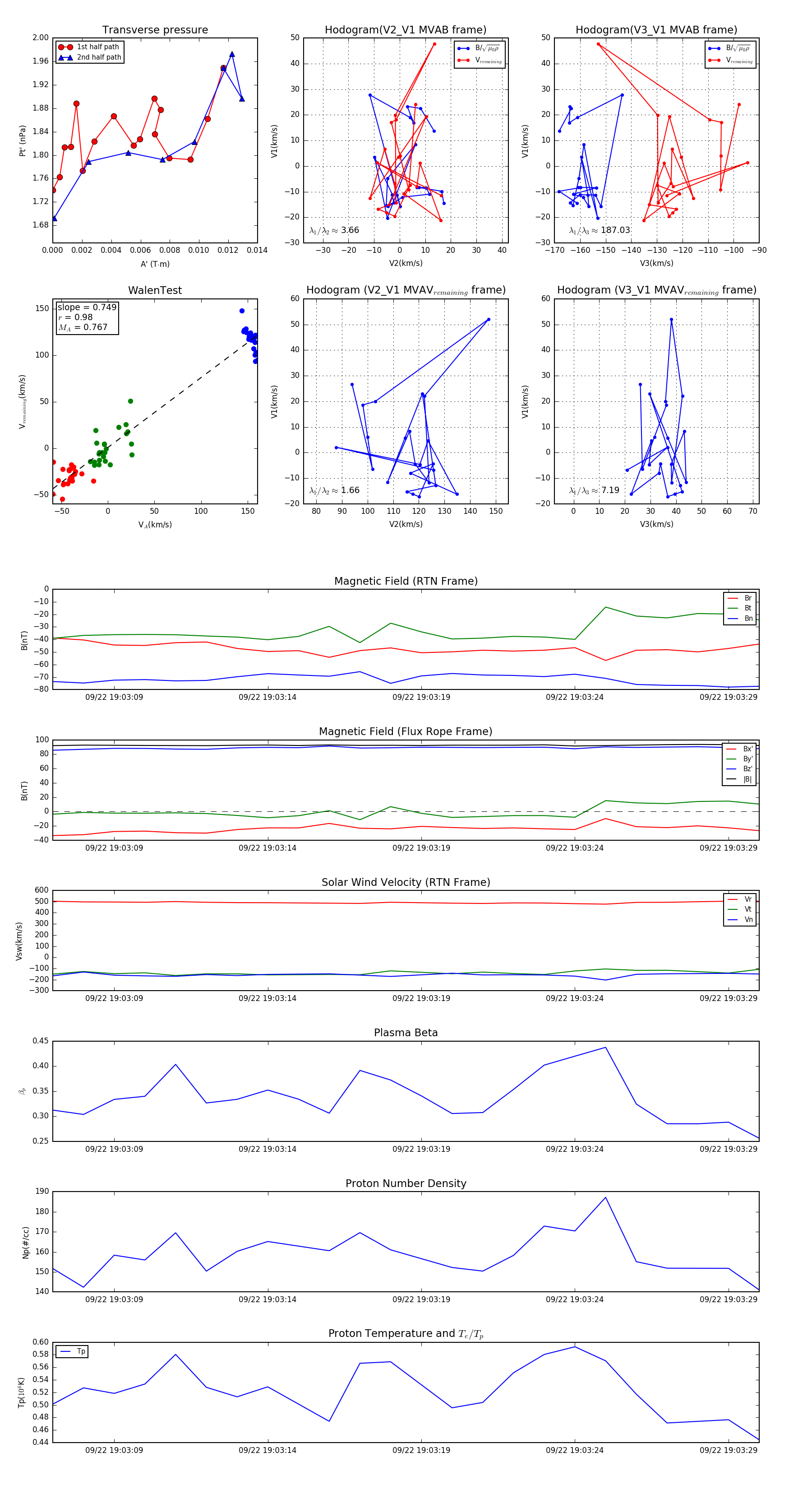
Flux Rope in 2023

Flux Rope Event 2023-09-22 19:03:07 ~ 2023-09-22 19:03:30 (24 seconds)


plot