HOME   LIST
‹–   –›

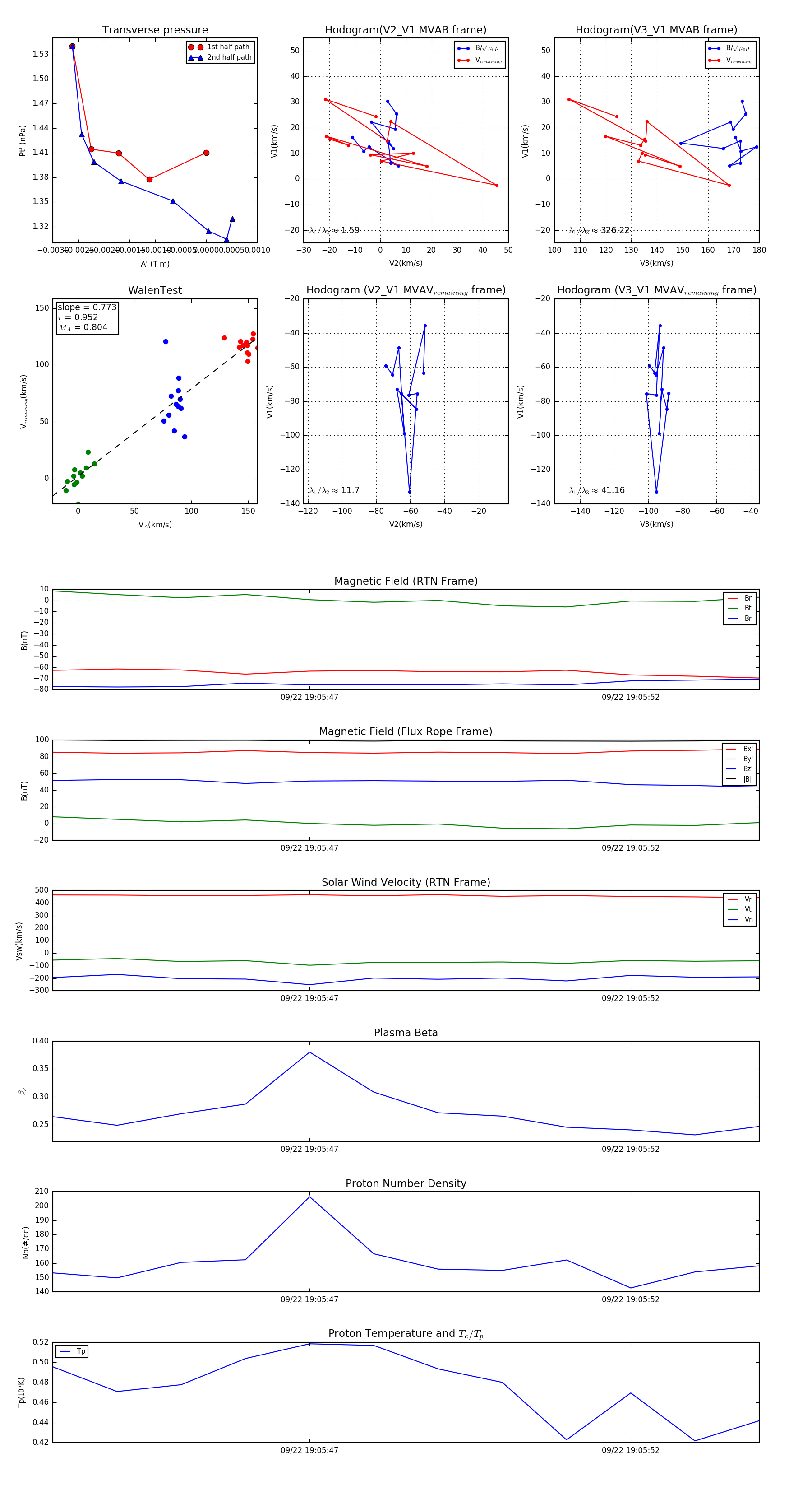
Flux Rope in 2023

Flux Rope Event 2023-09-22 19:05:43 ~ 2023-09-22 19:05:54 (12 seconds)


plot