HOME   LIST
‹–   –›

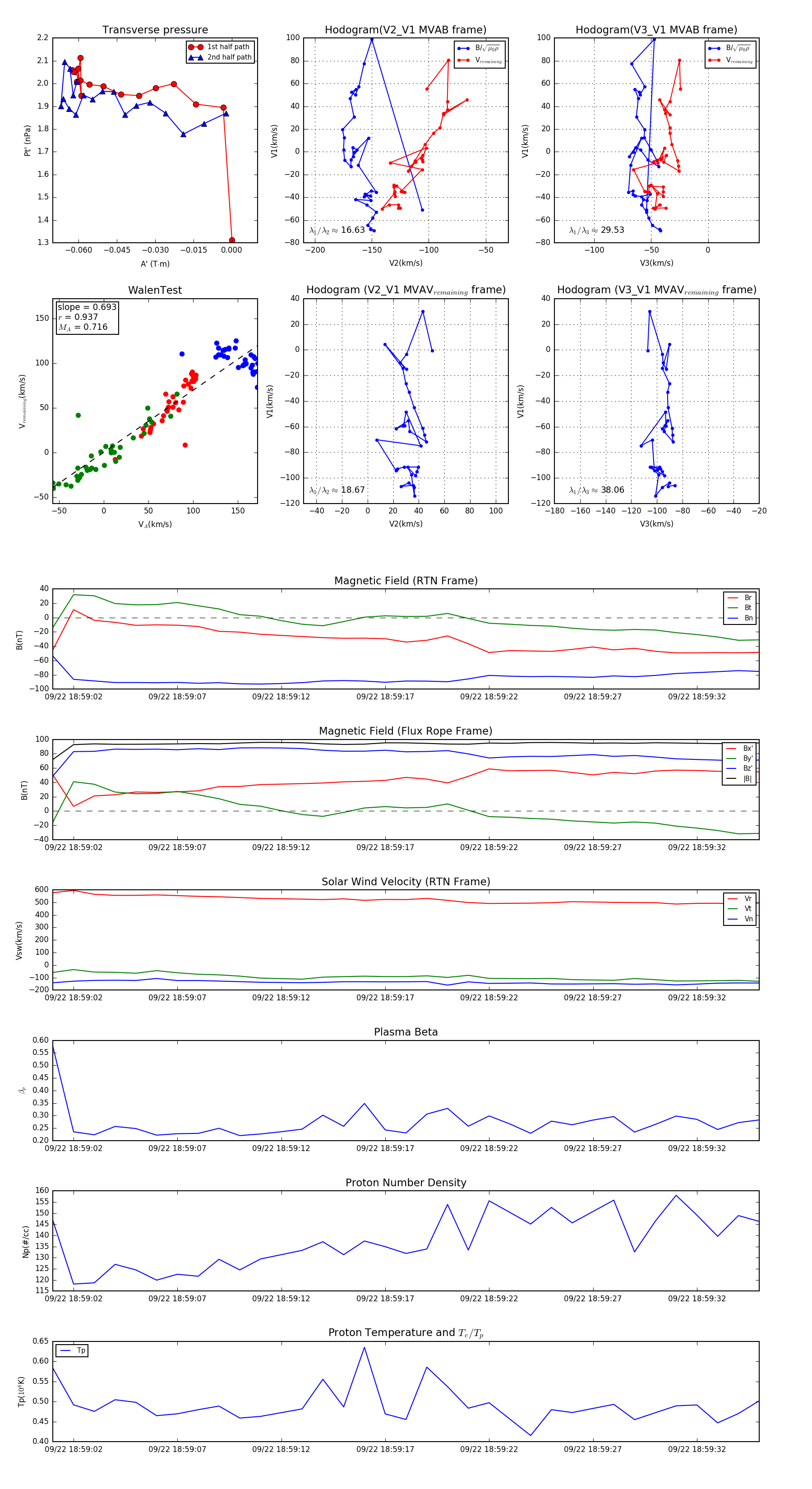
Flux Rope in 2023

Flux Rope Event 2023-09-22 18:59:01 ~ 2023-09-22 18:59:35 (35 seconds)


plot