HOME   LIST
‹–   –›

Flux Rope in 2023

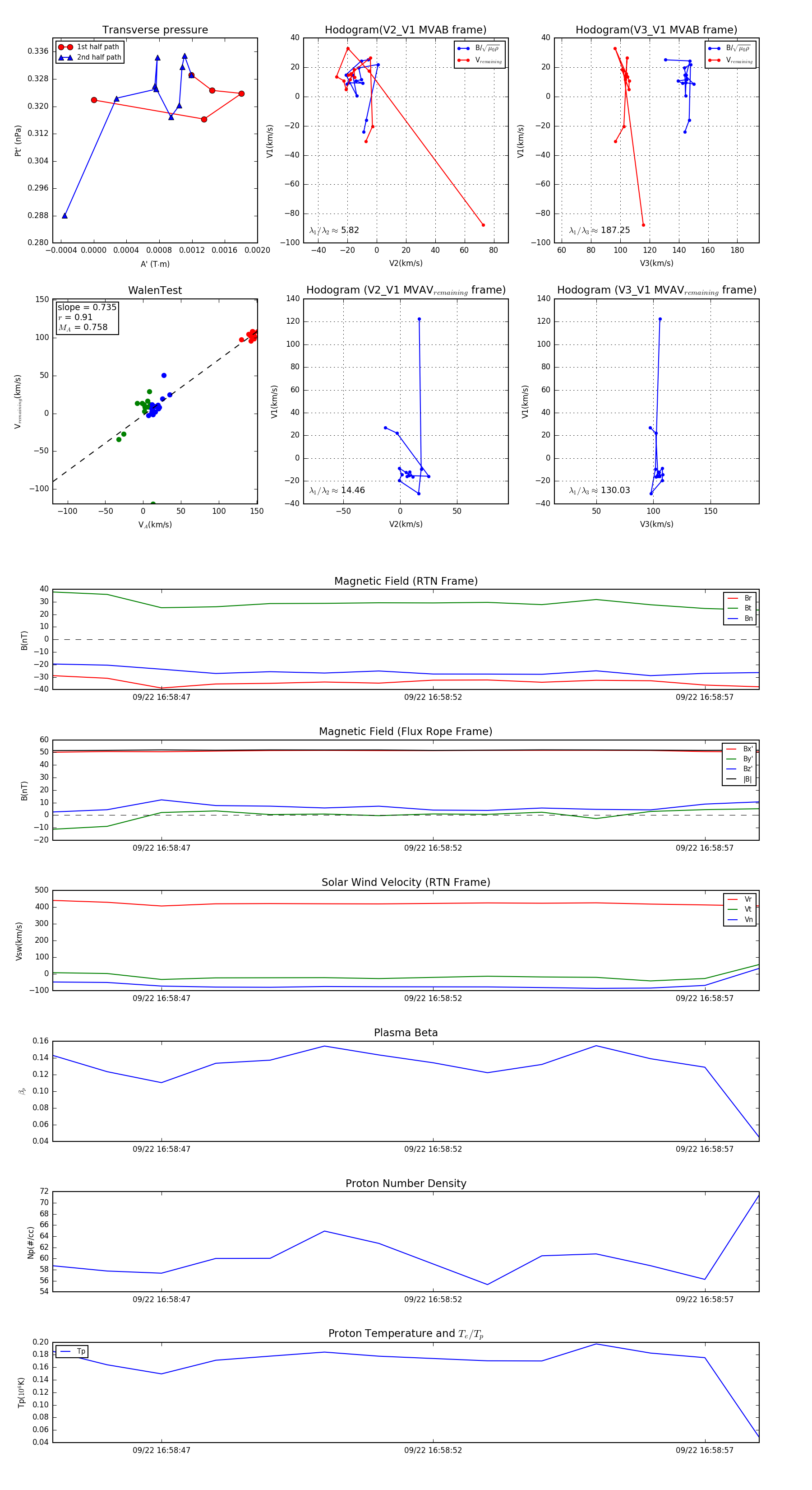
Flux Rope Event 2023-09-22 16:58:45 ~ 2023-09-22 16:58:58 (14 seconds)


plot