HOME   LIST
‹–   –›

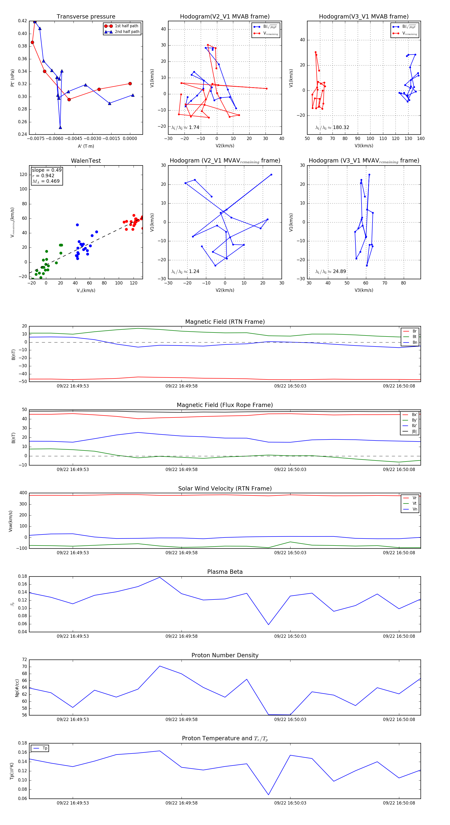
Flux Rope in 2023

Flux Rope Event 2023-09-22 16:49:51 ~ 2023-09-22 16:50:09 (19 seconds)


plot