HOME   LIST
‹–   –›

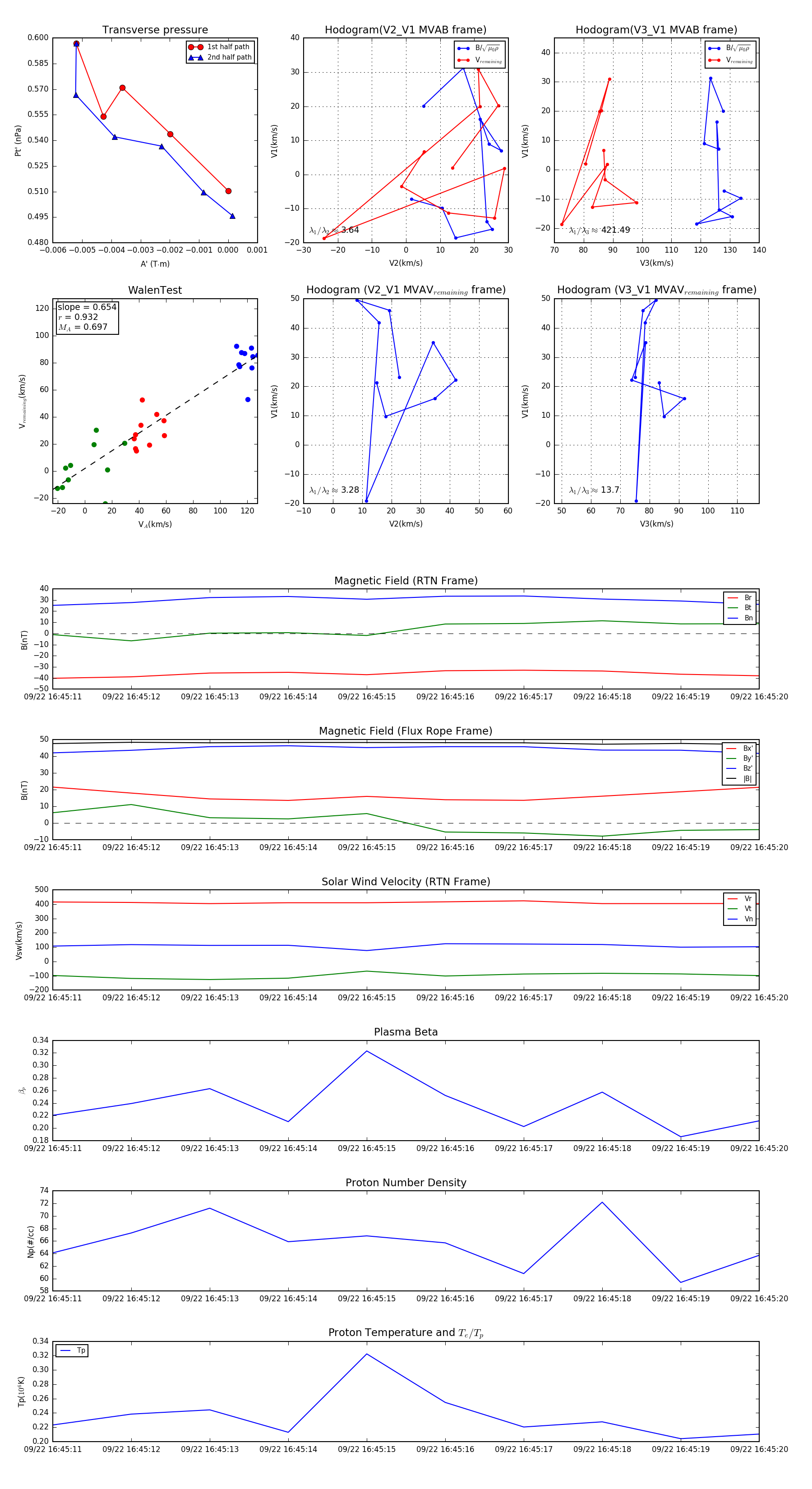
Flux Rope in 2023

Flux Rope Event 2023-09-22 16:45:11 ~ 2023-09-22 16:45:20 (10 seconds)


plot