HOME   LIST
‹–   –›

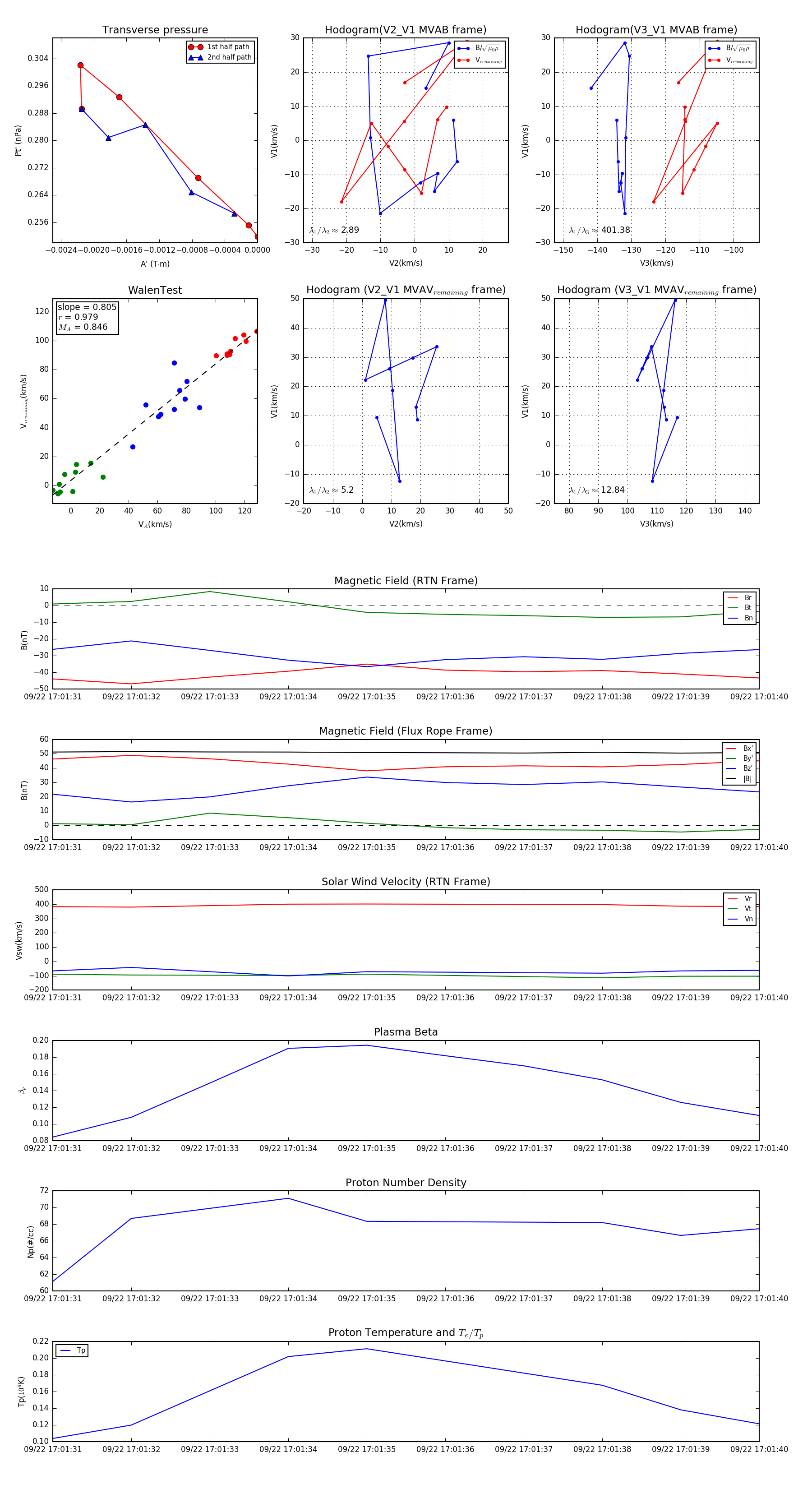
Flux Rope in 2023

Flux Rope Event 2023-09-22 17:01:31 ~ 2023-09-22 17:01:40 (10 seconds)


plot