HOME   LIST
‹–   –›

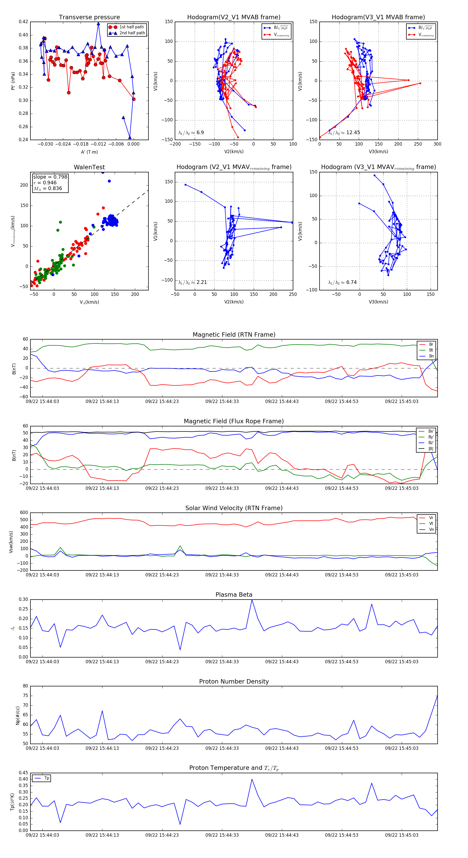
Flux Rope in 2023

Flux Rope Event 2023-09-22 15:44:01 ~ 2023-09-22 15:45:09 (69 seconds)


plot