HOME   LIST
‹–   –›

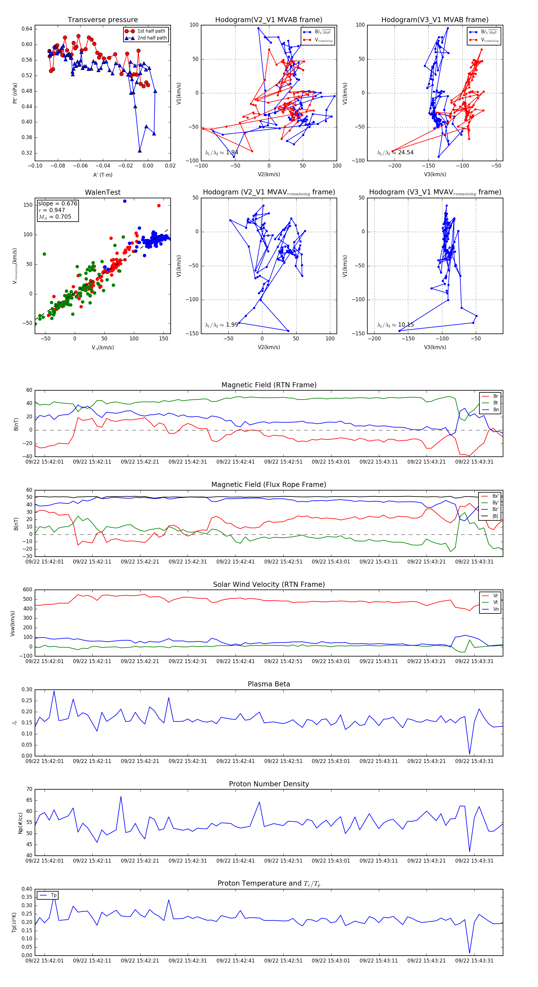
Flux Rope in 2023

Flux Rope Event 2023-09-22 15:41:59 ~ 2023-09-22 15:43:37 (99 seconds)


plot