HOME   LIST
‹–   –›

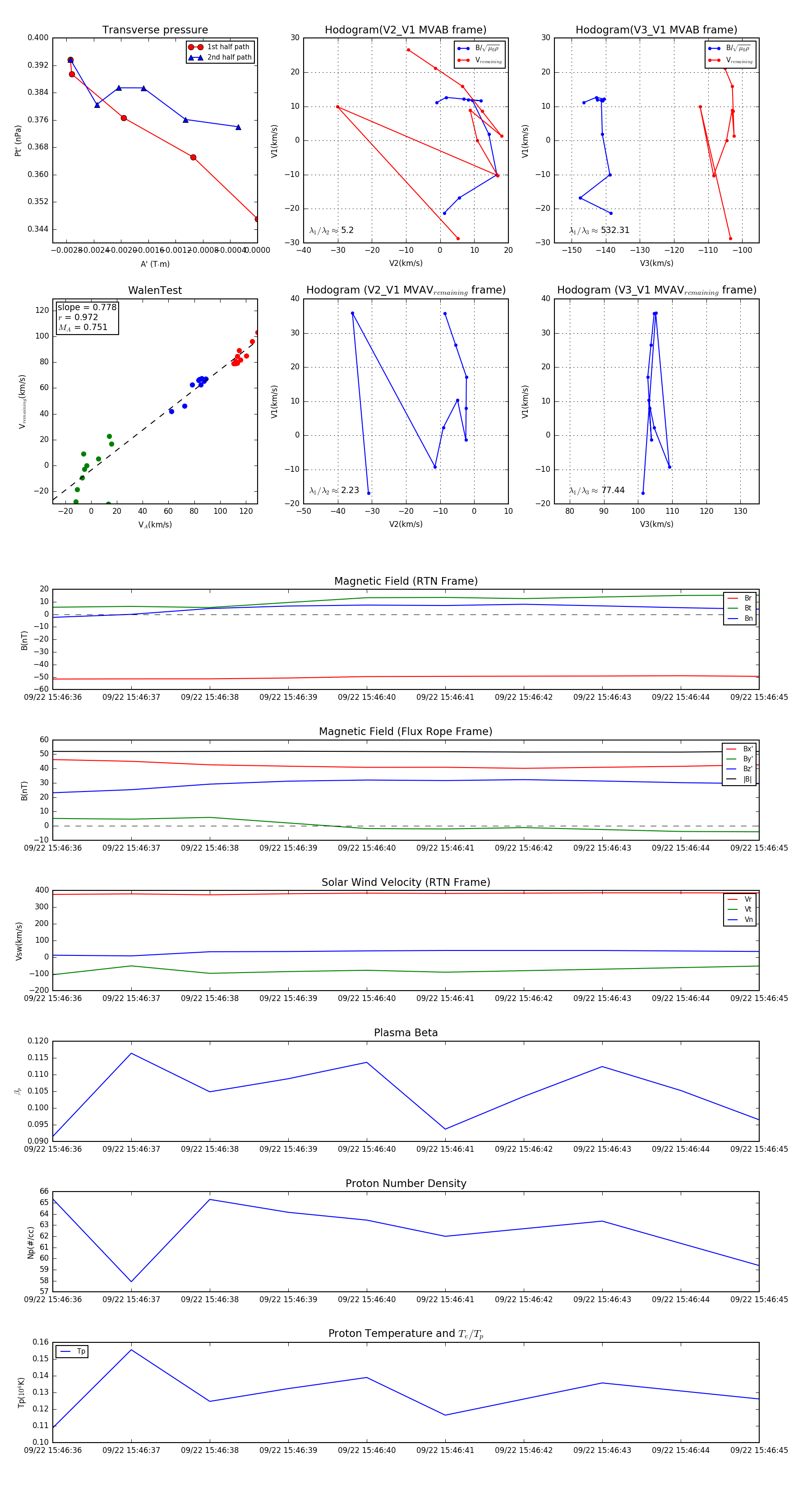
Flux Rope in 2023

Flux Rope Event 2023-09-22 15:46:36 ~ 2023-09-22 15:46:45 (10 seconds)


plot