HOME   LIST
‹–   –›

Flux Rope in 2023

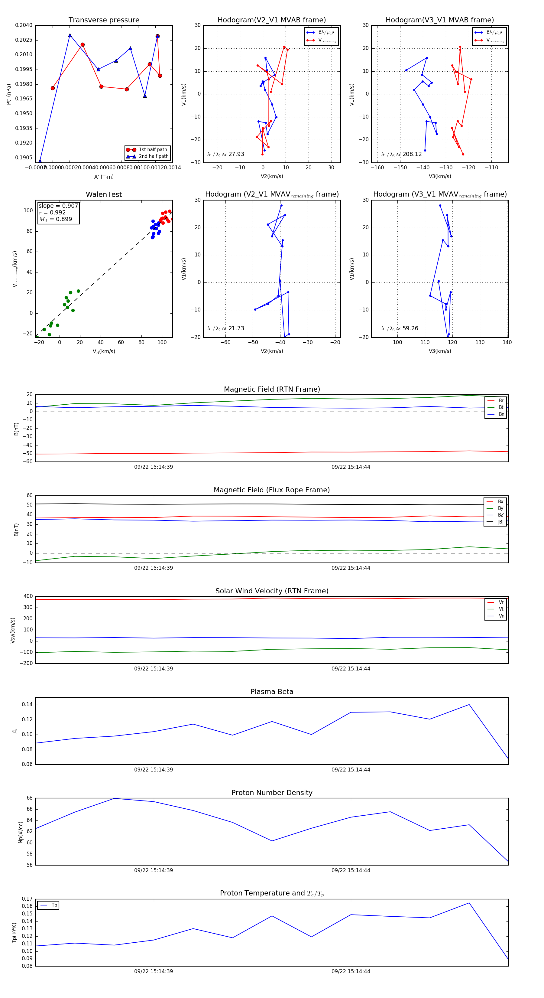
Flux Rope Event 2023-09-22 15:14:36 ~ 2023-09-22 15:14:48 (13 seconds)


plot