HOME   LIST
‹–   –›

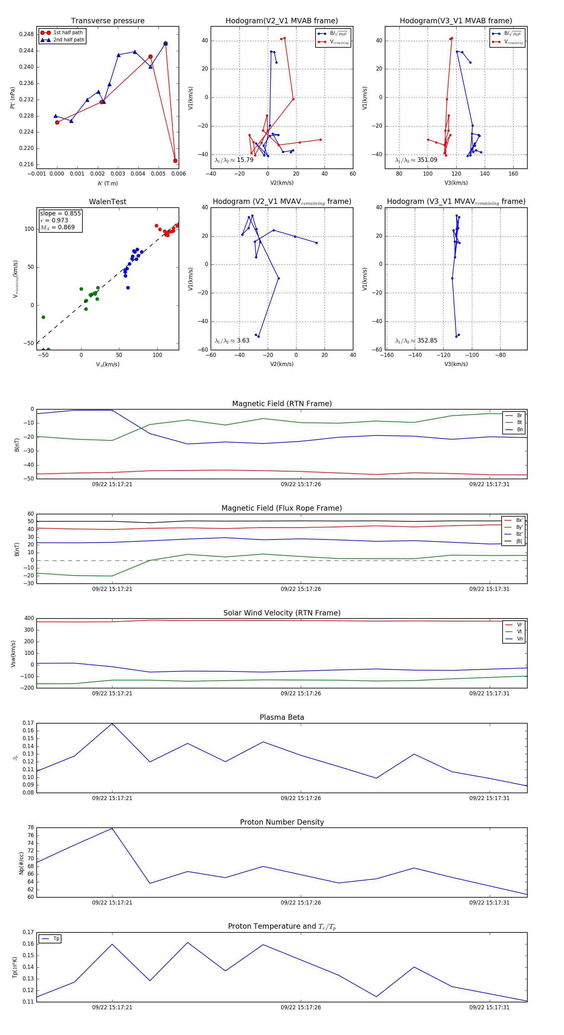
Flux Rope in 2023

Flux Rope Event 2023-09-22 15:17:19 ~ 2023-09-22 15:17:32 (14 seconds)


plot