HOME   LIST
‹–   –›

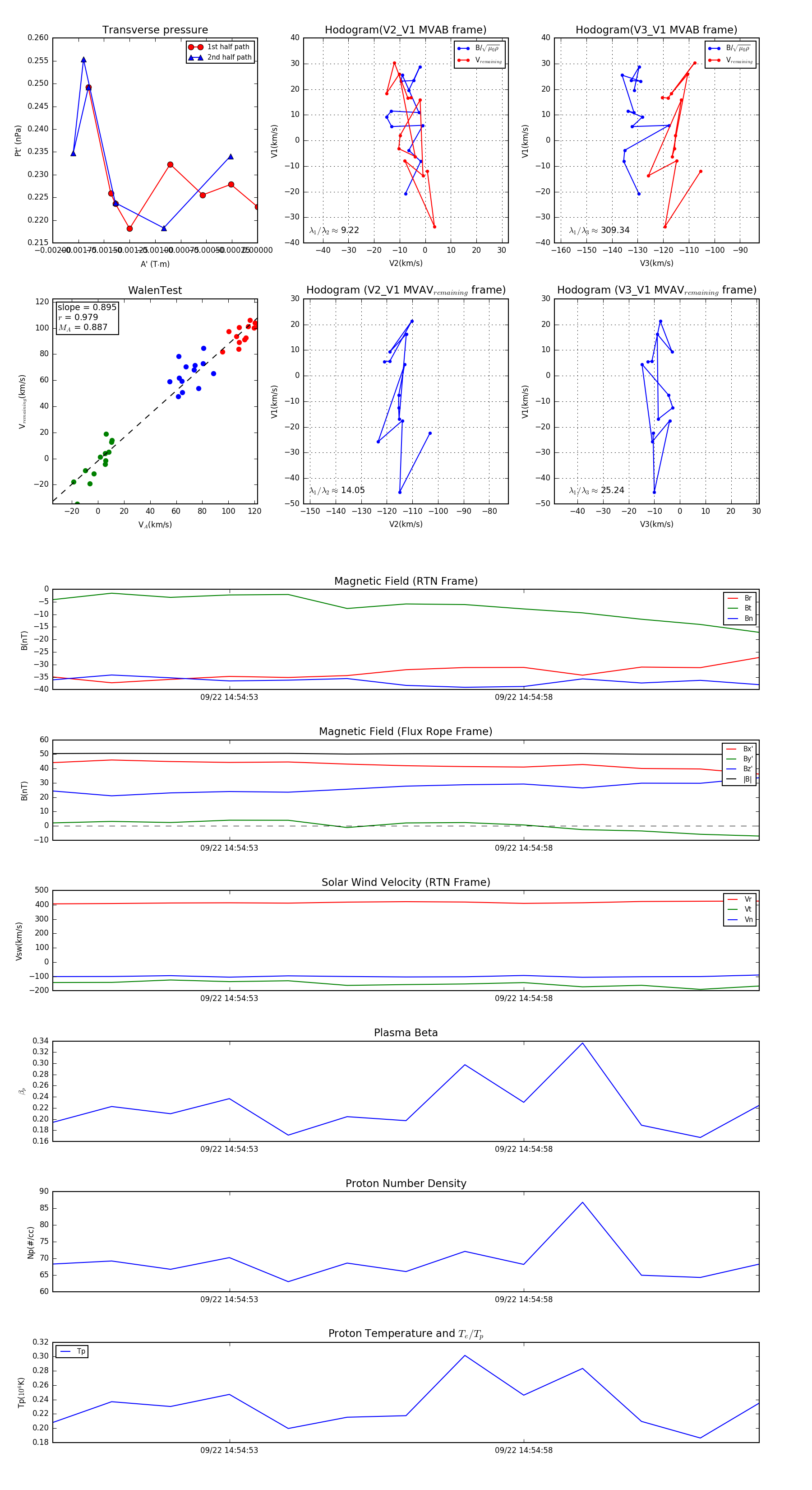
Flux Rope in 2023

Flux Rope Event 2023-09-22 14:54:50 ~ 2023-09-22 14:55:02 (13 seconds)


plot