HOME   LIST
‹–   –›

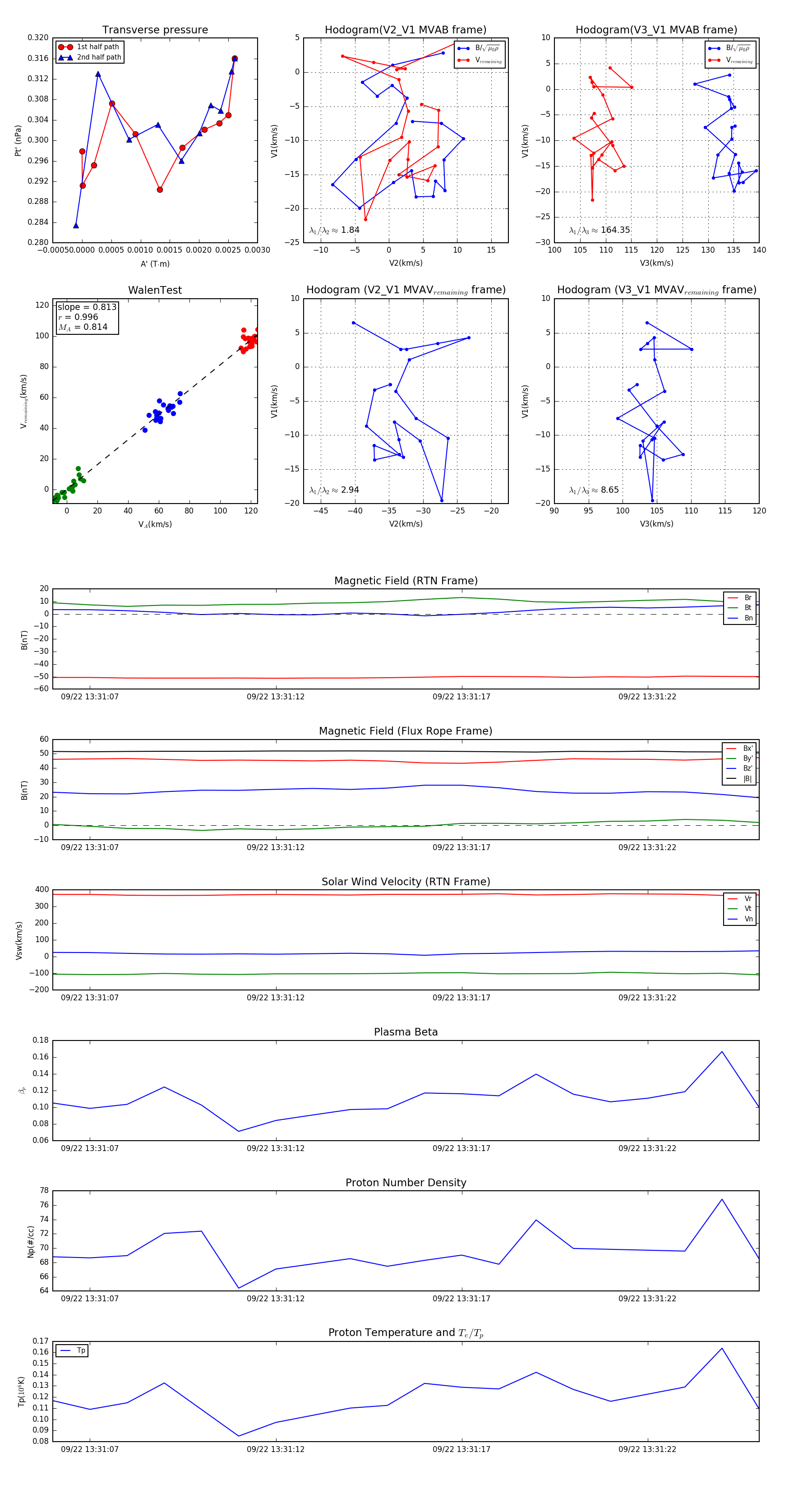
Flux Rope in 2023

Flux Rope Event 2023-09-22 13:31:06 ~ 2023-09-22 13:31:25 (20 seconds)


plot