HOME   LIST
‹–   –›

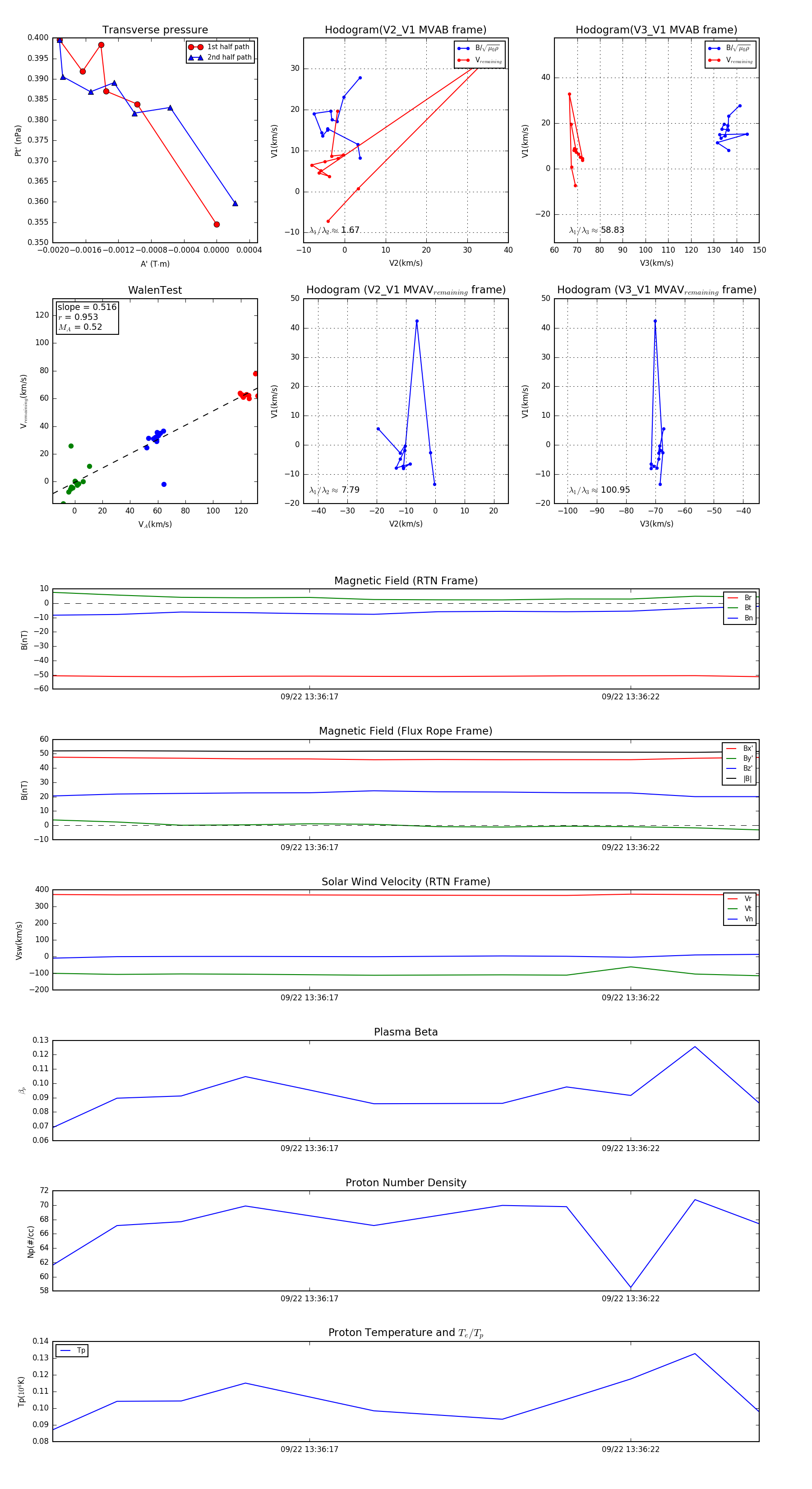
Flux Rope in 2023

Flux Rope Event 2023-09-22 13:36:13 ~ 2023-09-22 13:36:24 (12 seconds)


plot