HOME   LIST
‹–   –›

Flux Rope in 2023

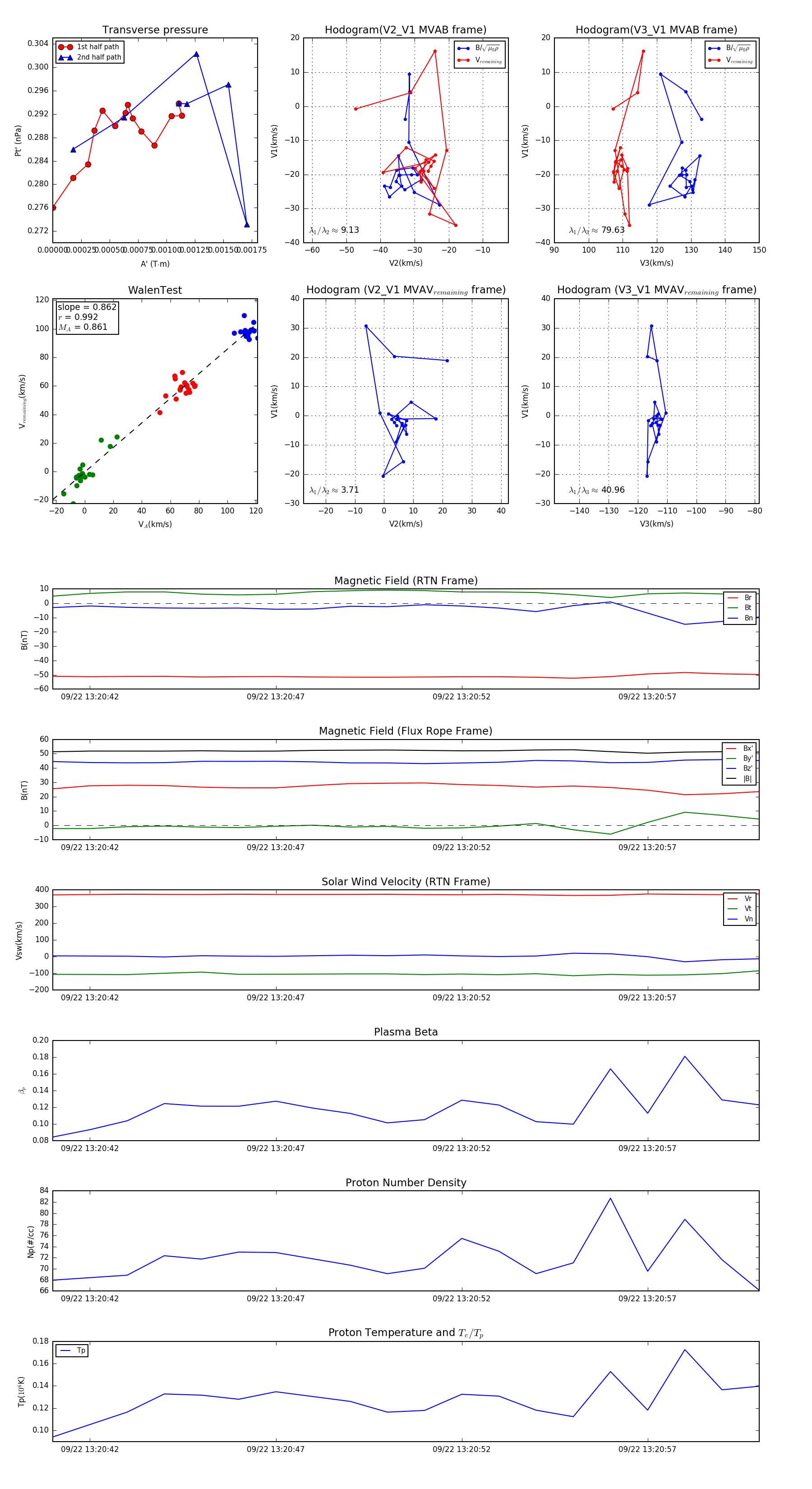
Flux Rope Event 2023-09-22 13:20:41 ~ 2023-09-22 13:21:00 (20 seconds)


plot