HOME   LIST
‹–   –›

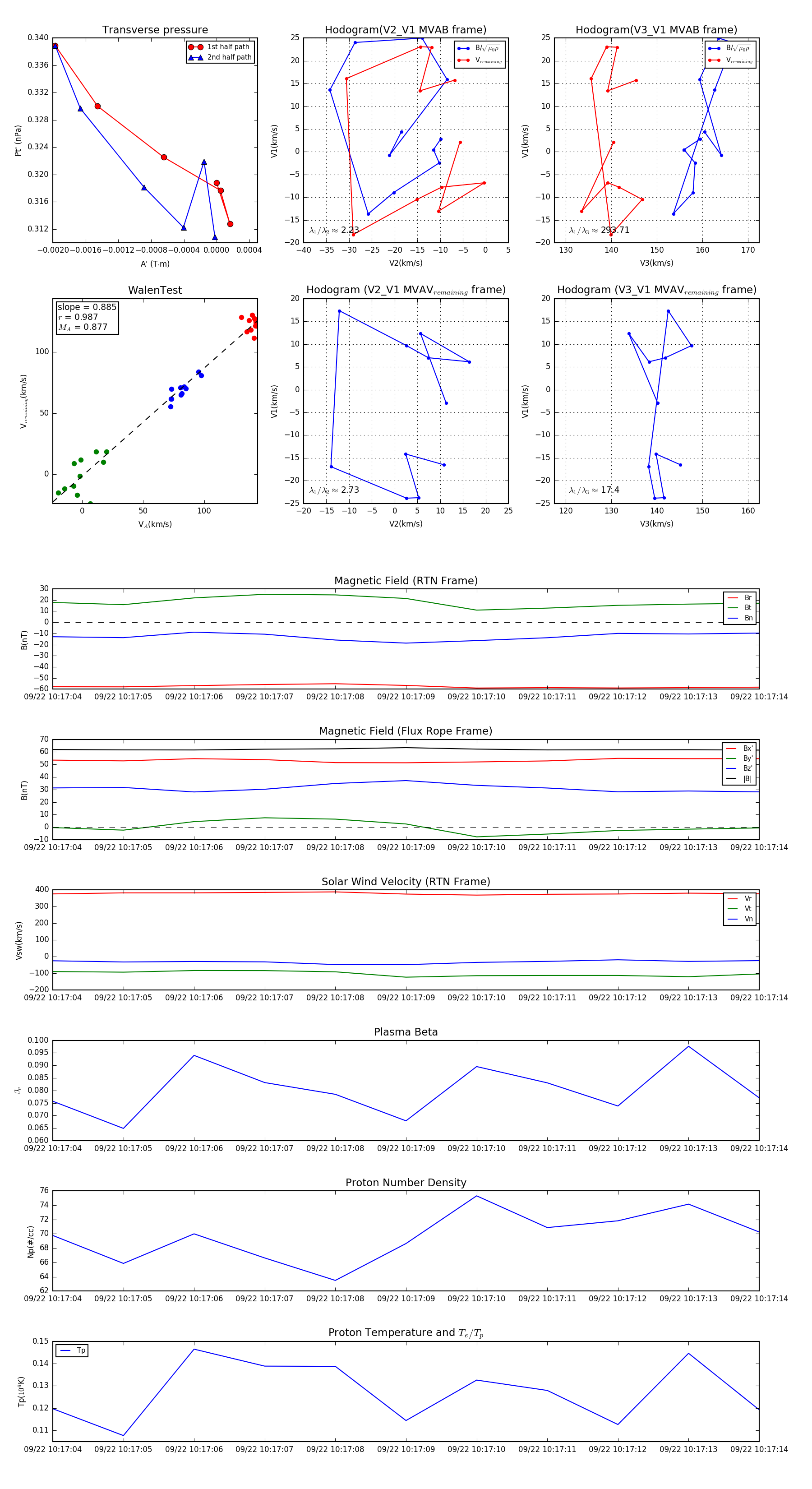
Flux Rope in 2023

Flux Rope Event 2023-09-22 10:17:04 ~ 2023-09-22 10:17:14 (11 seconds)


plot