HOME   LIST
‹–   –›

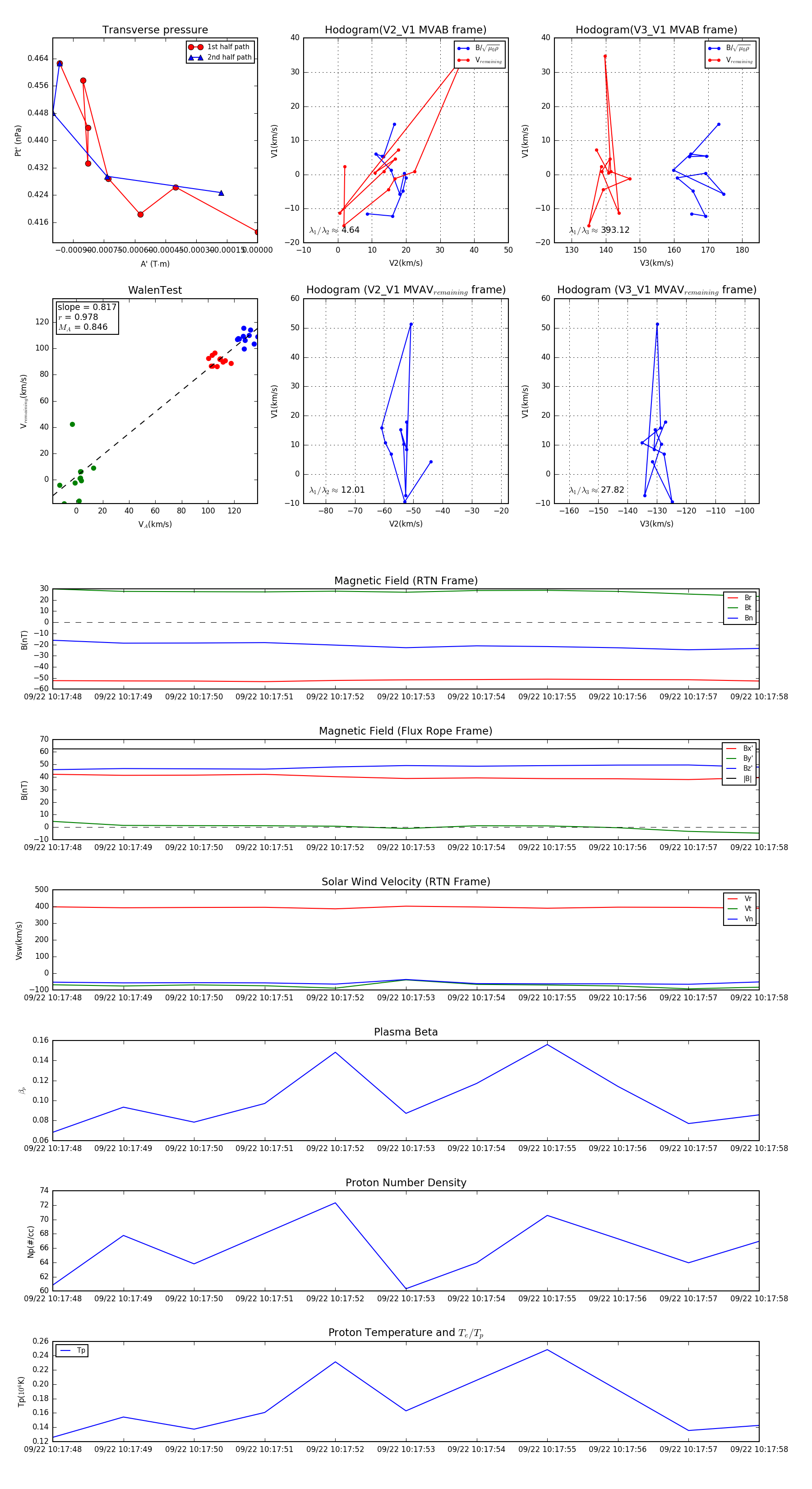
Flux Rope in 2023

Flux Rope Event 2023-09-22 10:17:48 ~ 2023-09-22 10:17:58 (11 seconds)


plot