HOME   LIST
‹–   –›

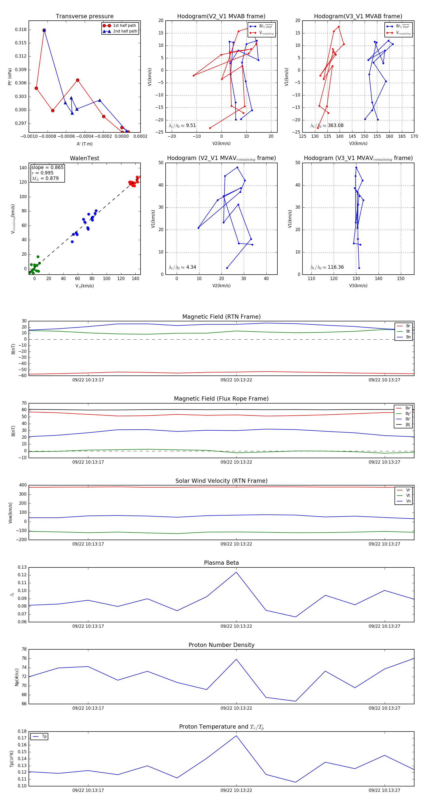
Flux Rope in 2023

Flux Rope Event 2023-09-22 10:13:15 ~ 2023-09-22 10:13:28 (14 seconds)


plot