HOME   LIST
‹–   –›

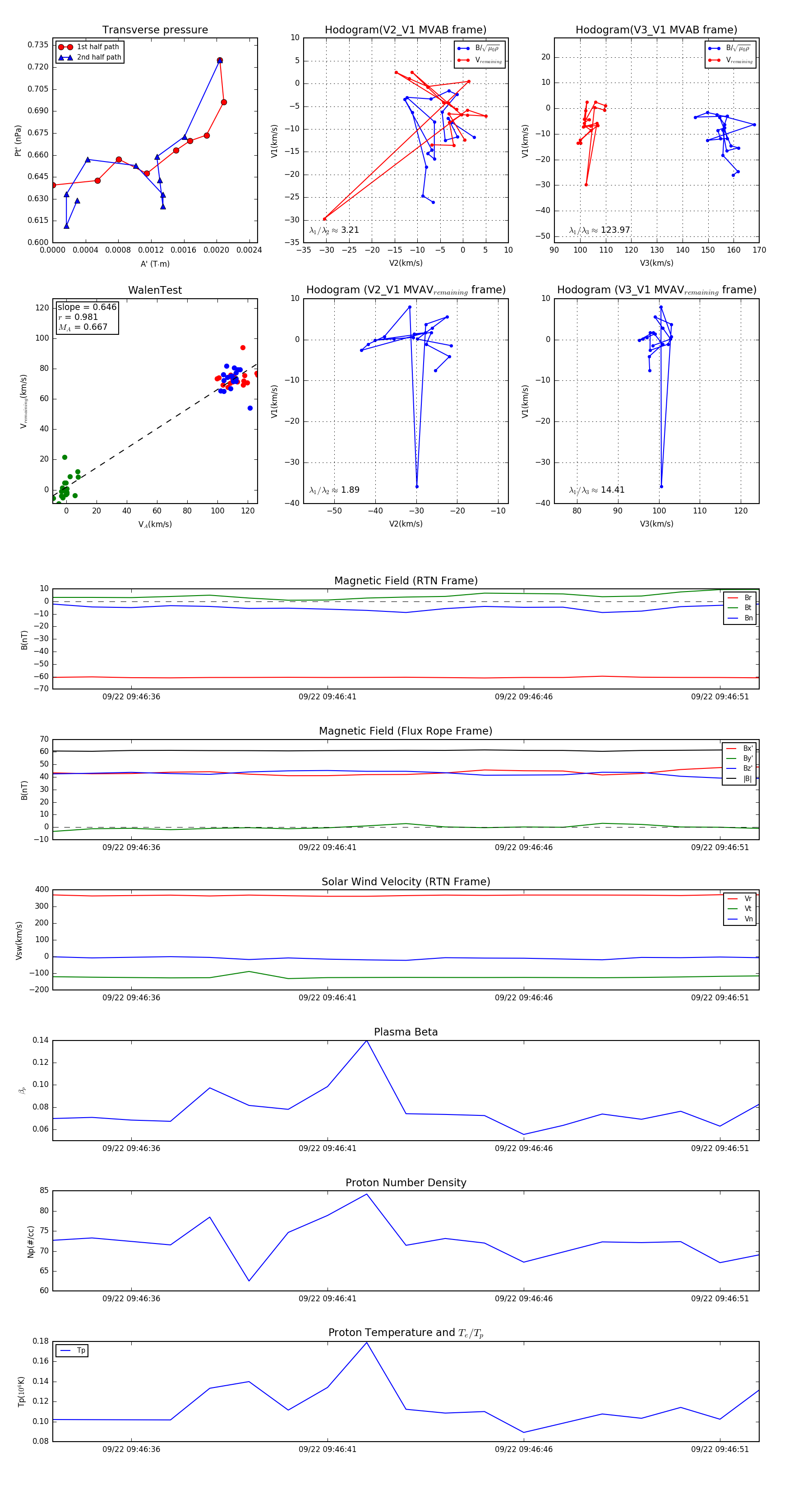
Flux Rope in 2023

Flux Rope Event 2023-09-22 09:46:34 ~ 2023-09-22 09:46:52 (19 seconds)


plot