HOME   LIST
‹–   –›

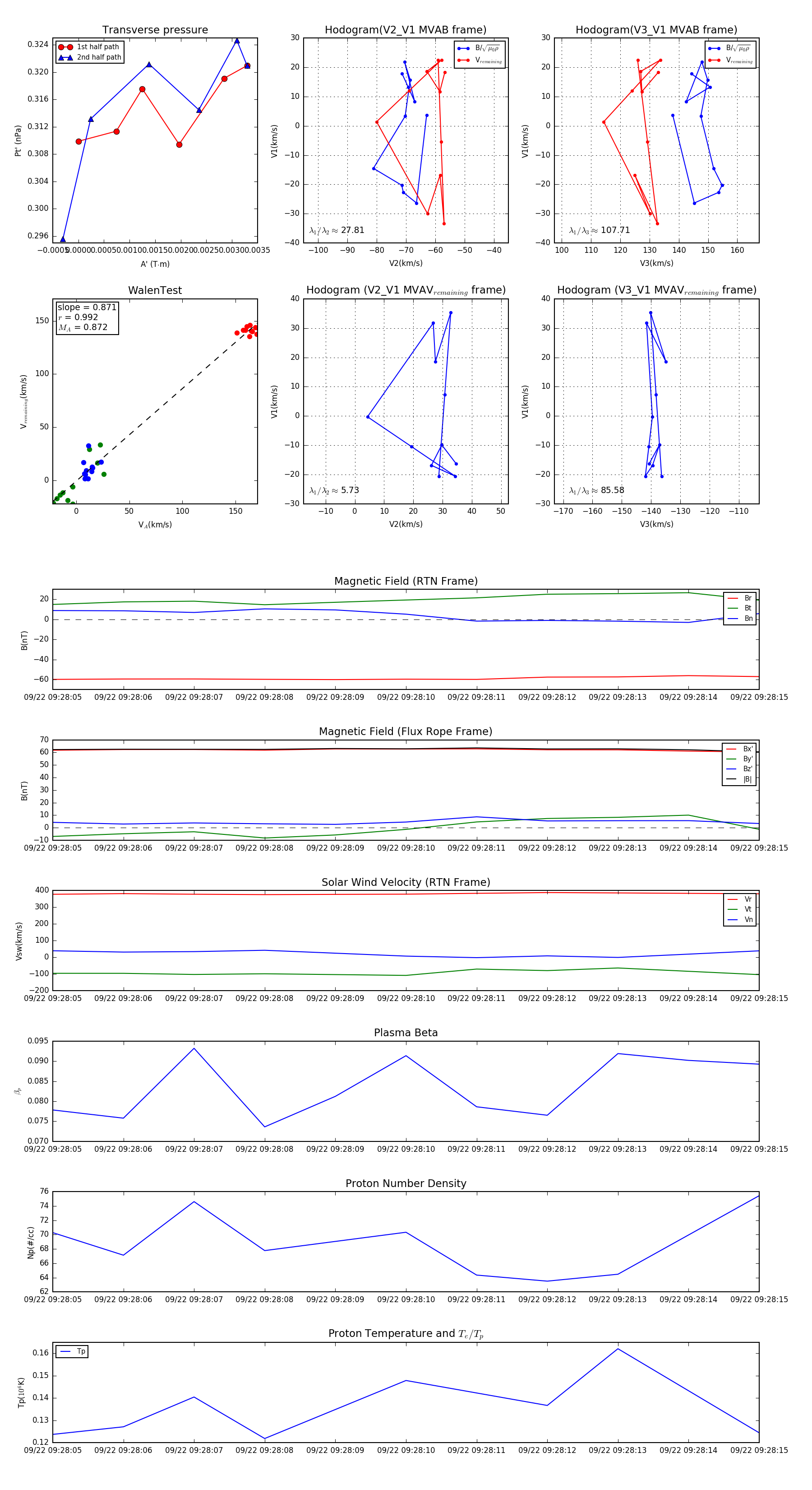
Flux Rope in 2023

Flux Rope Event 2023-09-22 09:28:05 ~ 2023-09-22 09:28:15 (11 seconds)


plot