HOME   LIST
‹–   –›

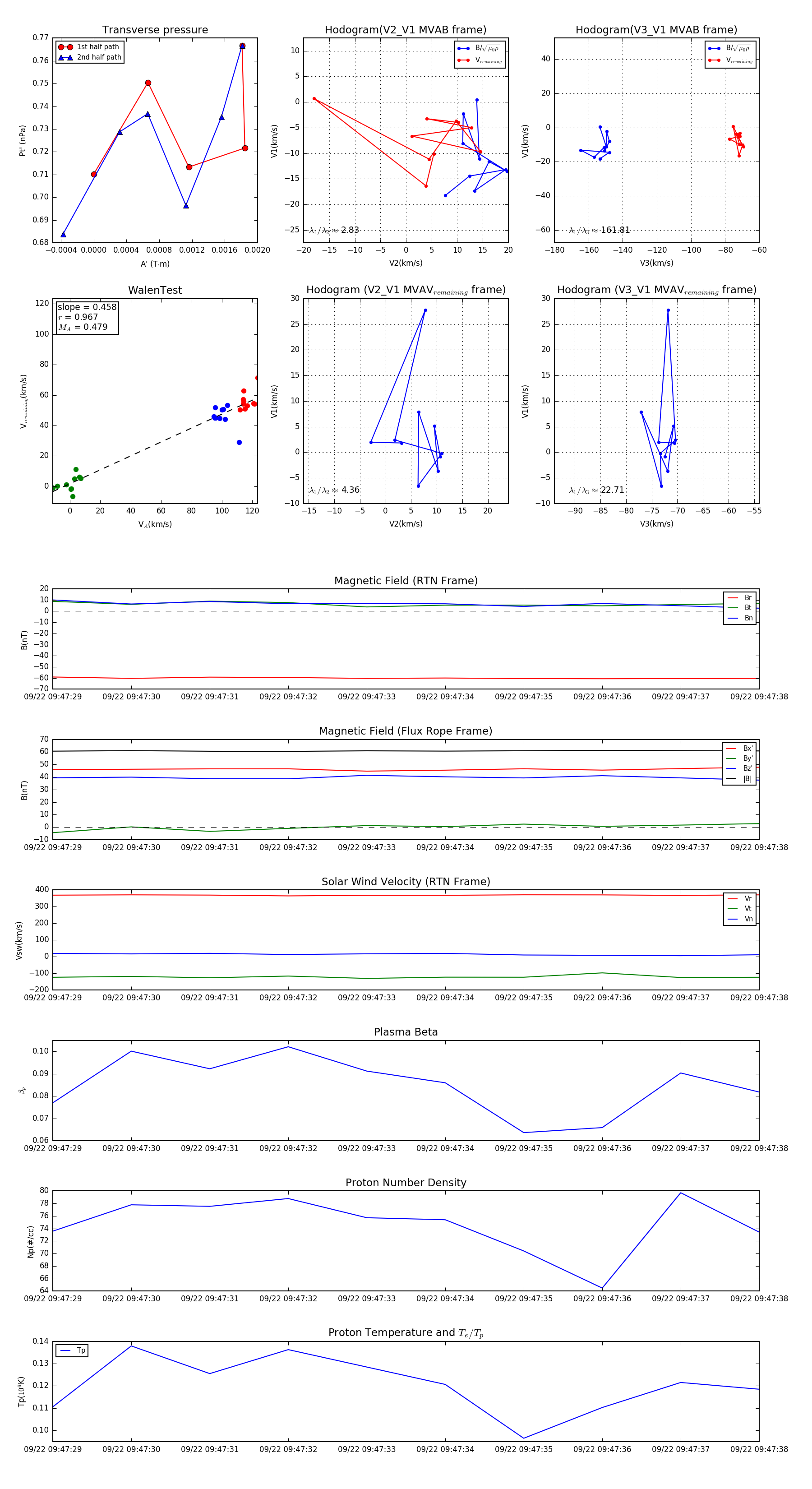
Flux Rope in 2023

Flux Rope Event 2023-09-22 09:47:29 ~ 2023-09-22 09:47:38 (10 seconds)


plot